2020版《安全生产法》专家解读抢先看!
2020-06-27
6月20日,全国人大常委会2020年度立法工作计划在其官网上公布。根据计划,今年将修改安全生产法、突发事件应对法等。
计划提出,将围绕完善共建共治共享的社会治理制度,确保社会安定有序,修改治安管理处罚法、海上交通安全法、安全生产法,审议刑法修正案(十一)草案,制定反有组织犯罪法等。
2020版《安全生产法》
修改了什么?
一起来看看吧
1、“未按照规定设置安全生产管理机构、配备安全生产管理人员或者无注册安全工程师从事安全生产管理工作的”。生产单位出现以上行为的:责令限期改正,可以处五万元以下罚款。
2、风险分级管控与隐患排查治理双重预防机制写入《安全生产法》
3、安全生产标准化写入《安全生产法》
4、安全总监制写入安全生产法
5、将采用先进的监管手段来防风险。今年将进一步完善功能危化品企业和煤矿初步建立起安全生产风险监测预警信息化系统,拓展范围。今年,“互联网+监管”“互联网+执法”系统也将投入应用,切实发挥信息化特别是大数据、人工智能先进技术对安全生产的推动作用。
6、应急管理部将启动全国安全生产专项整治三年计划,重点分为两个专题九个行业领域开展专项整治。将压实安全生产责任,强化工人信用管理。推广了企业安全生产承诺公示制度,对违规者实行失信惩戒,严防安全生产出现盲区和漏洞,坚守安全生产的红线和底线。
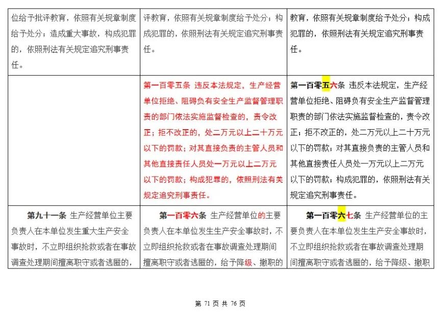
7、将事故前的严重违法行为入刑,通过法律加大安全生产整治的力度。
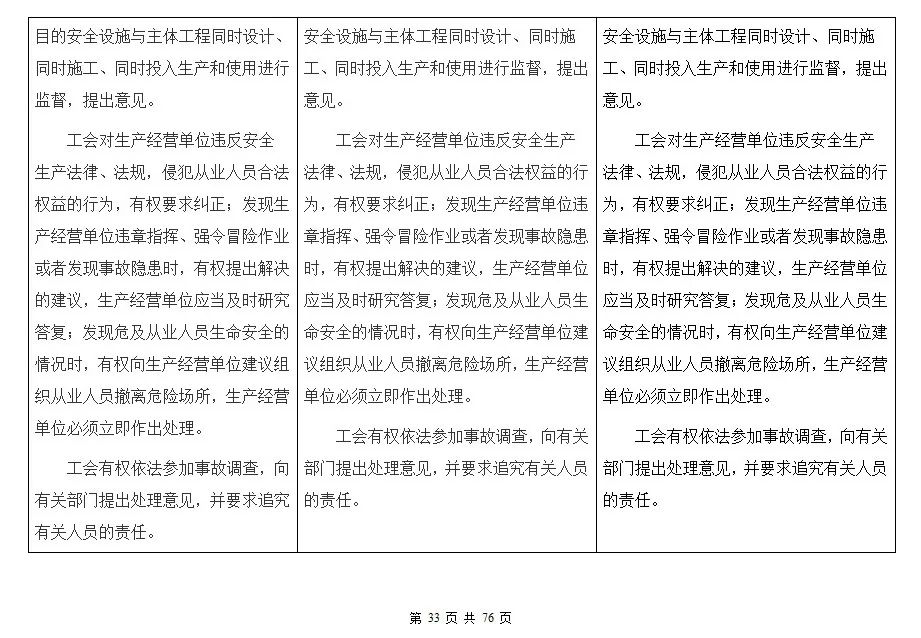
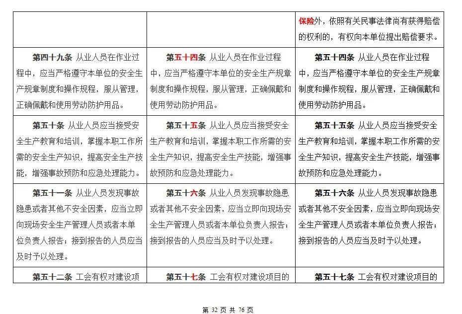
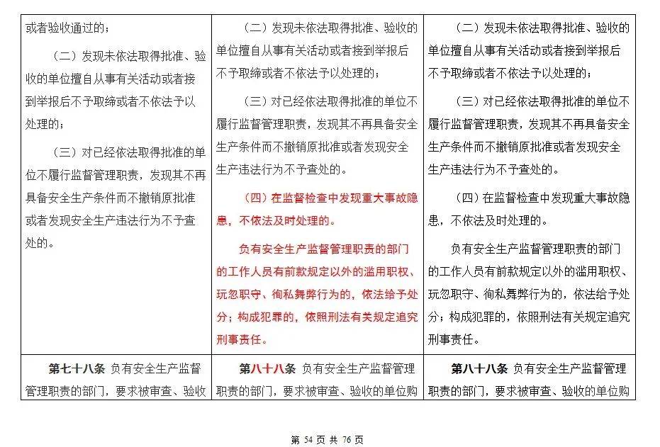
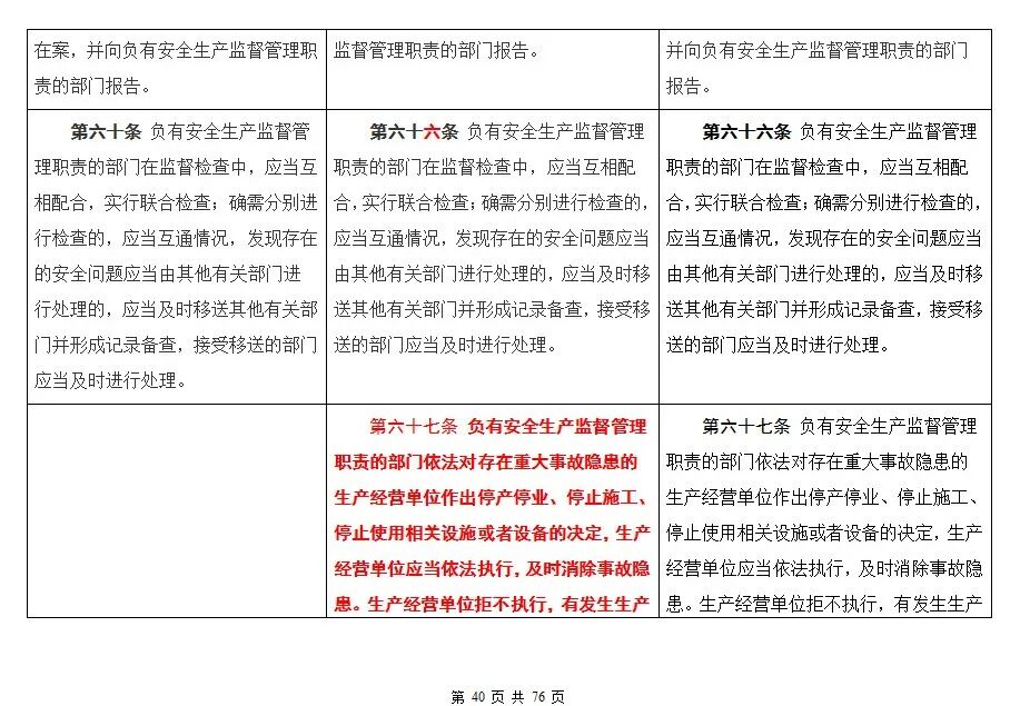
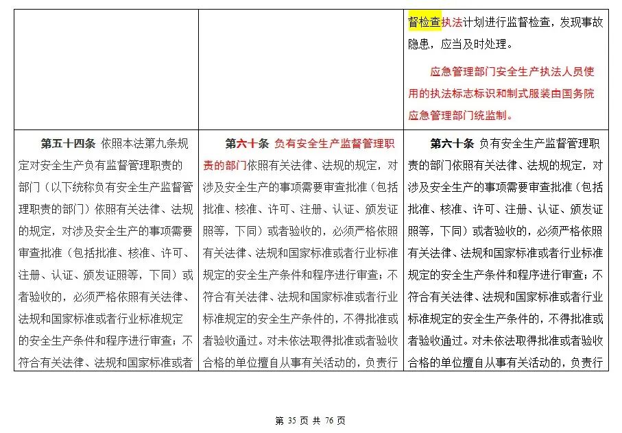
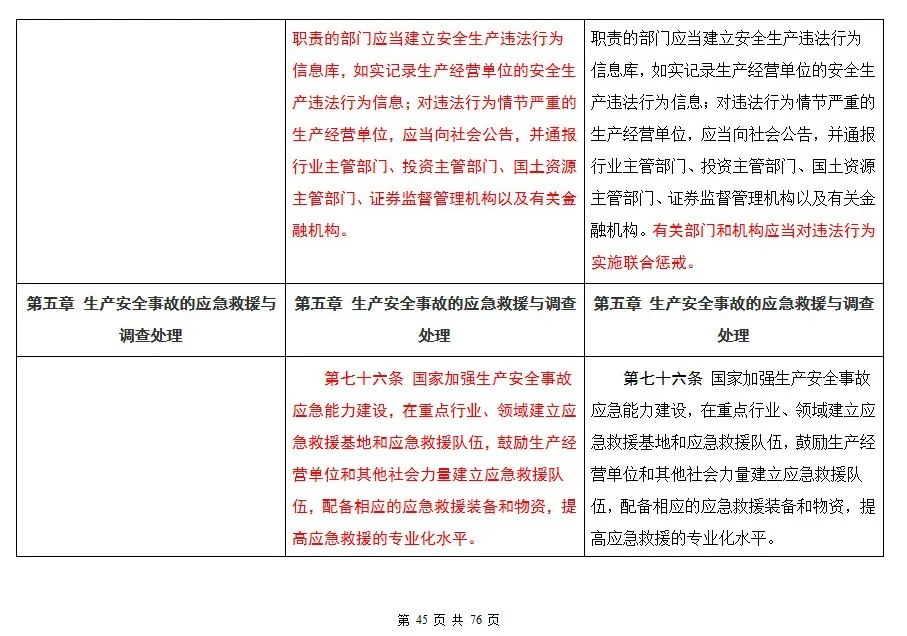
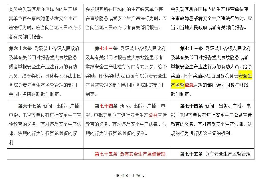
新版《中华人民共和国安全生产法》专家解析
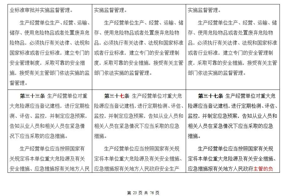
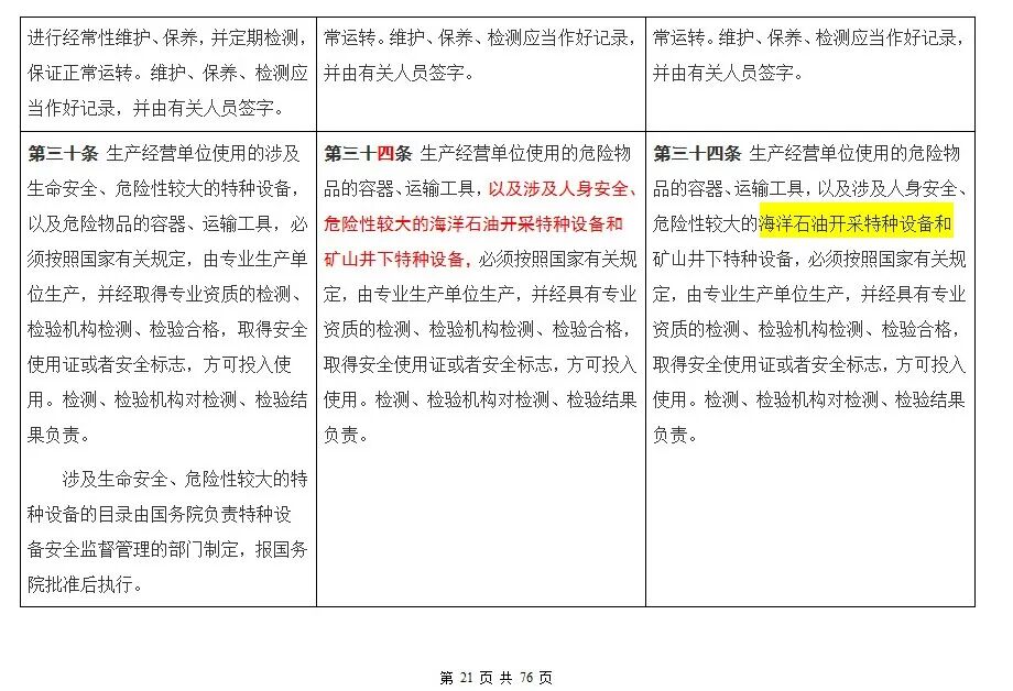
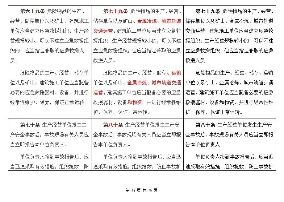
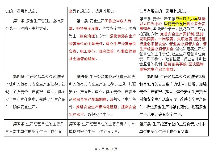
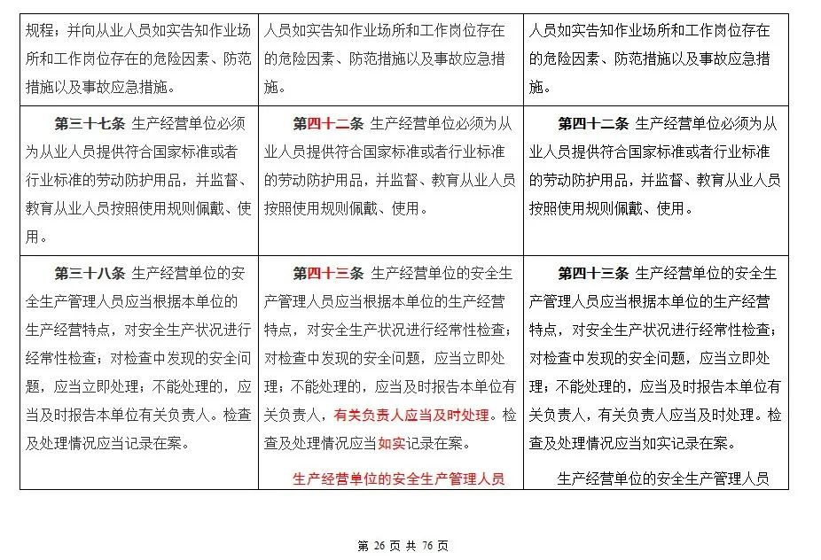
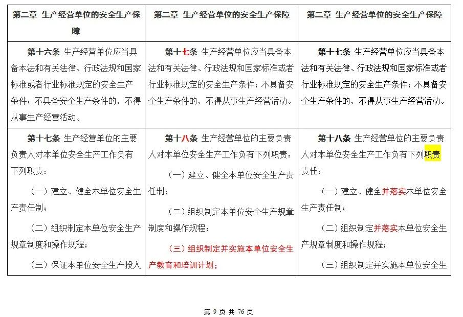
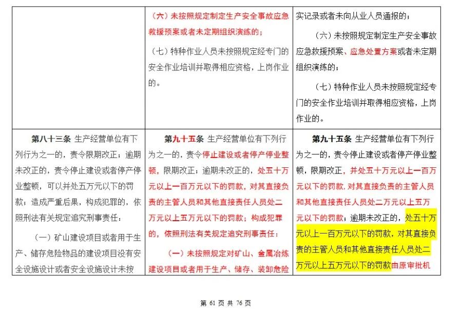
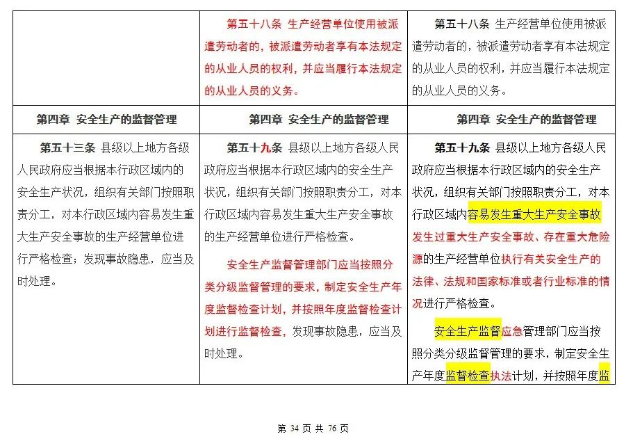
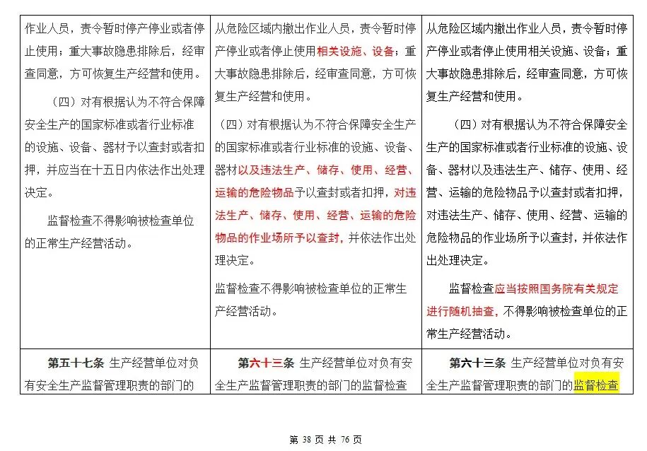
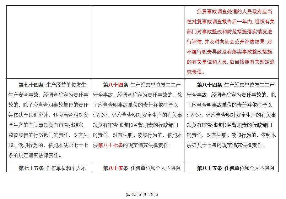
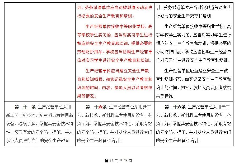
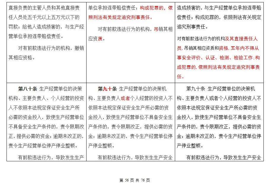
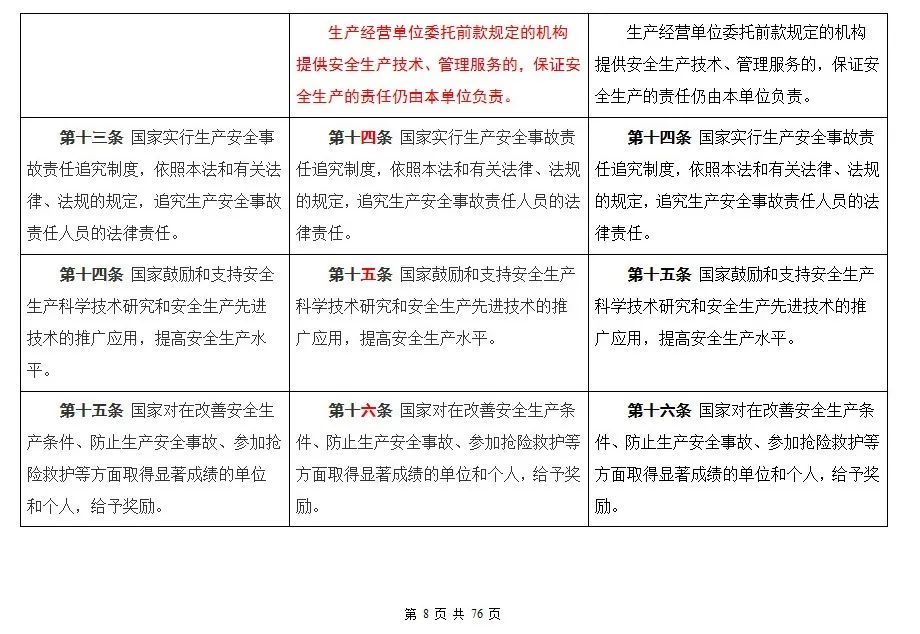
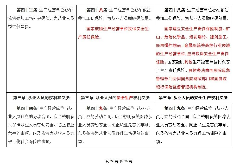
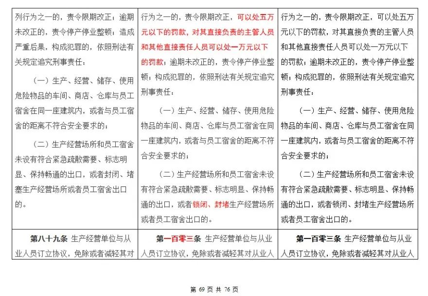
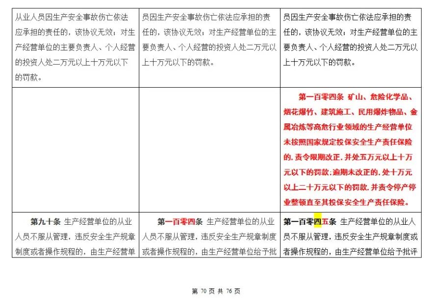
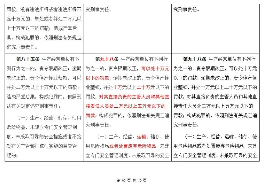
2020《安全生产法》修正案
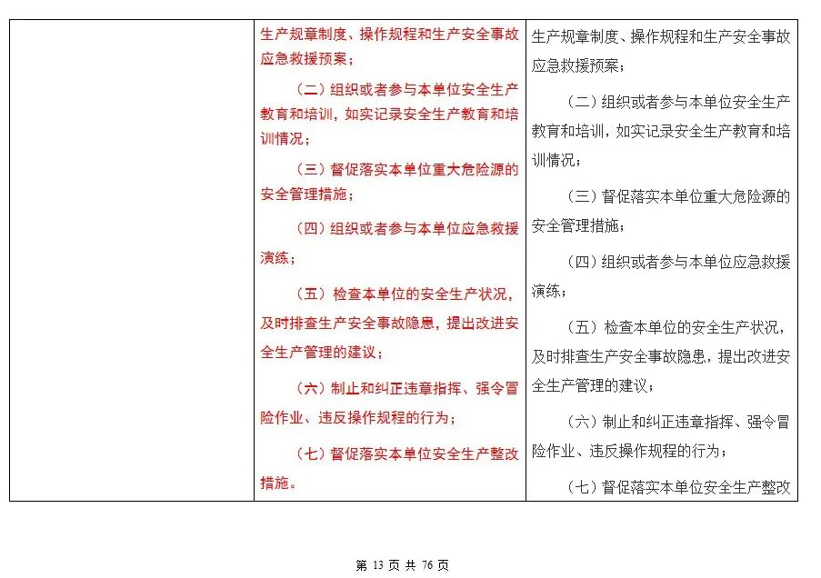
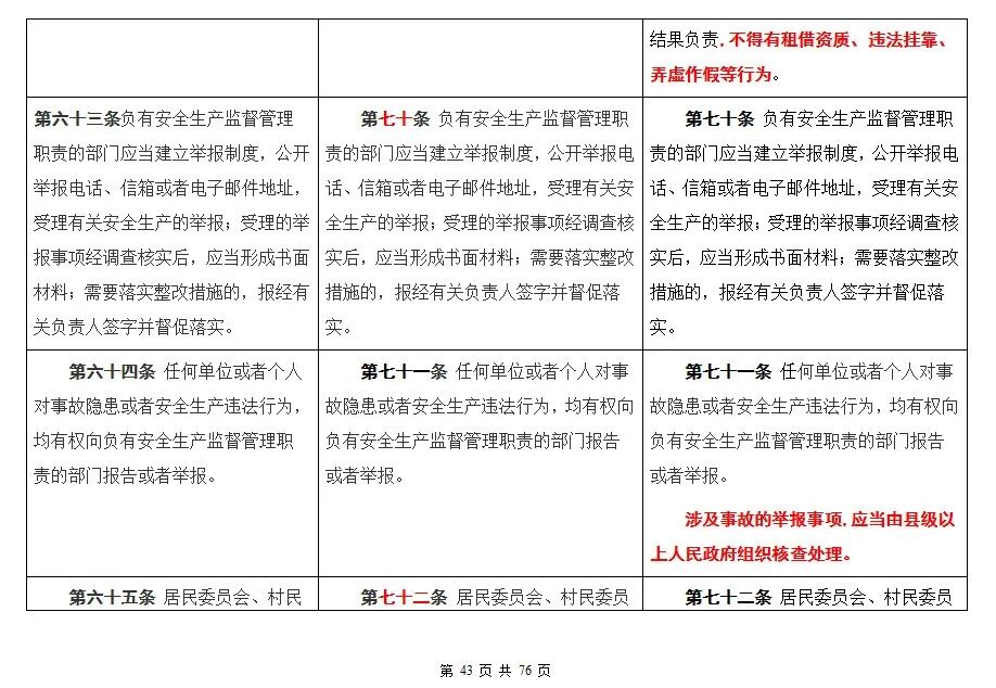
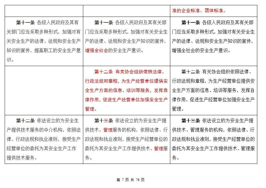
修改前后对照如下
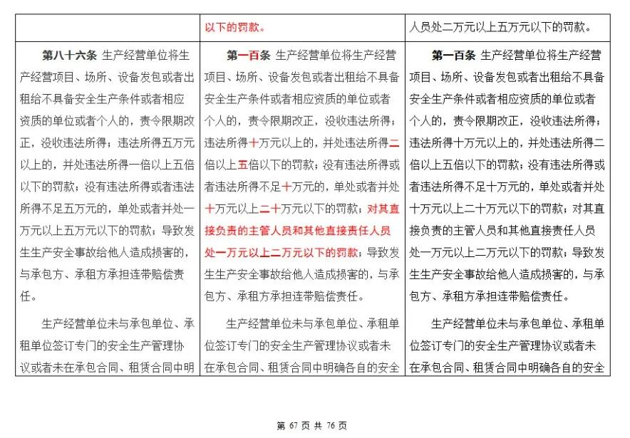
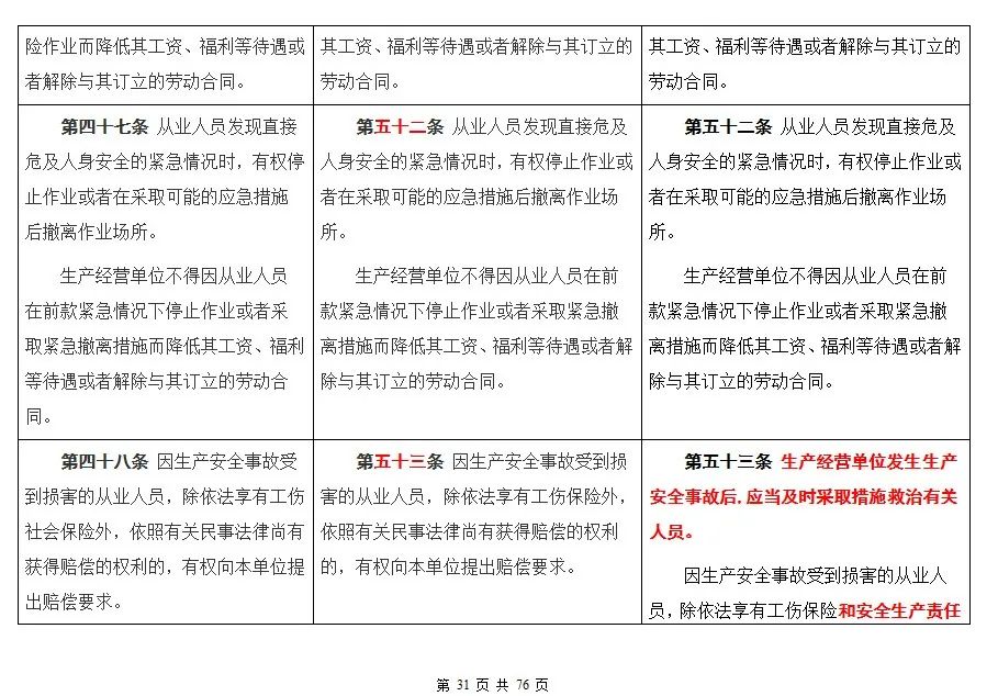
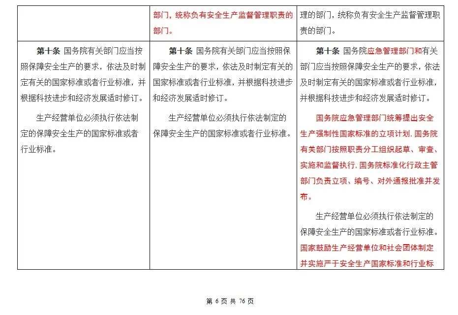
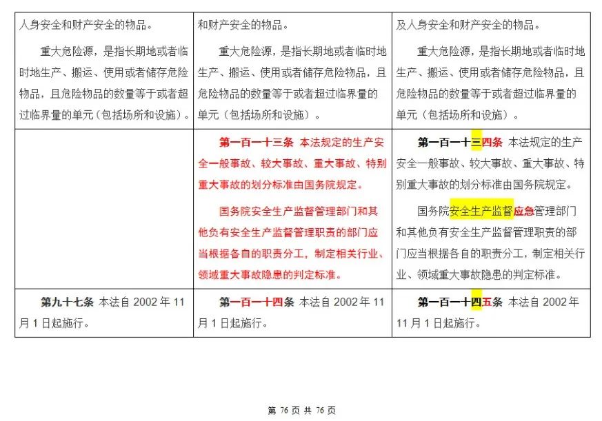
点击图片可放大查看
↓↓↓
免责声明:
本公众号部分转载的文章、图文、视频来自网络,其版权和文责属原作者所有,若您是原作者且不希望文章被转载,请联系我们处理(电话:4963256)
微信公众号:TTMKWXT
责任编辑:李立峰 | 编辑:常新矿
【淮矿重评】答好“三问” 筑牢安全屏障
2025-03-21
“不安全行为”清单合集
2025-03-21
学习语丨以优良作风凝心聚力、干事创业
2025-03-21
习近平:坚持和落实“两个毫不动摇”
2025-03-17
工人从0.6米高处坠亡,再次刷新记录!
2025-03-15
梁言顺在全省传达学习全国两会精神大会上强调 高质量完成“十四五”规划目标任务 为全国发展大局贡献更多安徽力量 王清宪唐良智出席
2025-03-15
全面回顾党领导闽西人民革命奋斗的历史
2025-03-15
学习语丨把中央八项规定作为铁规矩、硬杠杠
2025-03-15
童亭矿安全办公会要求:紧盯重点 抓好落实 以高标准迎接一季度体系检查
2025-03-12
以全面从严治党推动“深改巨轮”行稳致远
2025-03-11