国家煤矿安监局发布:《煤矿安全规程(部分修订条文征求意见稿)》
2020-05-14
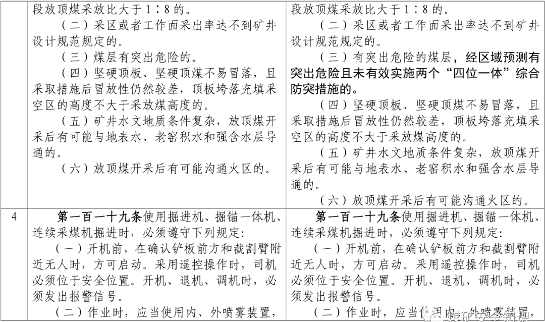
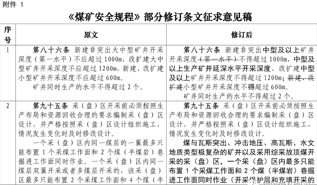
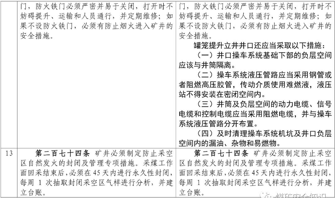
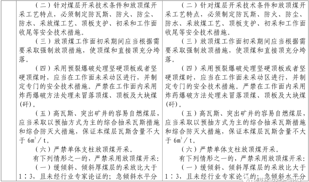
国家煤矿安监局办公室关于征求《煤矿安全规程(部分修订条文征求意见稿)》意见的函 煤安监司函办〔2020〕61号 各产煤省、自治区、直辖市及新疆生产建设兵团煤炭行业管理部门、煤矿安全监管部门,各省级煤矿安全监察局,有关中央企业,局机关各司室,各有关单位: 国家煤矿安监局于2019年3月启动了《煤矿安全规程》部分条文修订工作,目前已完成征求意见稿。现印发你们征求意见,并将有关事项通知如下: 一、《规程(部分修订条文征求意见稿)》以及征求意见反馈表电子版免费下载方法如下: 二、请你单位结合工作实际提出意见和建议,并填写征求意见反馈表,于2020年6月15日前以电子版形式反馈至国家煤矿安监局科技装备司。 联系人及电话:陈曦,010-64464414(带传真)。 邮箱:chenxi@chinasafety.gov.cn。 附件: 1.《规程(部分修订条文征求意见稿)》 2.征求意见反馈表 国家煤矿安监局办公室
免责声明:
本公众号部分转载的文章、图文、视频来自网络,其版权和文责属原作者所有,若您是原作者且不希望文章被转载,请联系我们处理(电话:4963256)
微信公众号:TTMKWXT
责任编辑:李立峰 | 编辑:常新矿
【淮矿重评】答好“三问” 筑牢安全屏障
2025-03-21
“不安全行为”清单合集
2025-03-21
学习语丨以优良作风凝心聚力、干事创业
2025-03-21
习近平:坚持和落实“两个毫不动摇”
2025-03-17
工人从0.6米高处坠亡,再次刷新记录!
2025-03-15
梁言顺在全省传达学习全国两会精神大会上强调 高质量完成“十四五”规划目标任务 为全国发展大局贡献更多安徽力量 王清宪唐良智出席
2025-03-15
全面回顾党领导闽西人民革命奋斗的历史
2025-03-15
学习语丨把中央八项规定作为铁规矩、硬杠杠
2025-03-15
童亭矿安全办公会要求:紧盯重点 抓好落实 以高标准迎接一季度体系检查
2025-03-12
以全面从严治党推动“深改巨轮”行稳致远
2025-03-11