特种作业重要调整 | 增加“有限空间监护作业”等14个操作项目

2020-12-12

为更加有效发挥特种作业人员在防范遏制生产安全事故中的作用,应急管理部安全基础司组织有关单位对现有特种作业目录进行了修订,形成了 《特种作业目录(征求意见稿)》8月25日,应急管理部安全基础司发布《关于征求《特种作业目录(征求意见稿)》意见的函》 , 现向社会公开征求意见,意见反馈截止时间为2020年9月6日。

现行特种作业目录于2010年印发,共10个作业类别、54个操作项目(含煤矿),实施近10年来,逐渐出现了一些不适应不符合的问题。

修订后的目录包括12个作业类别,66个操作项目。

修改的主要内容

(一)删除部分

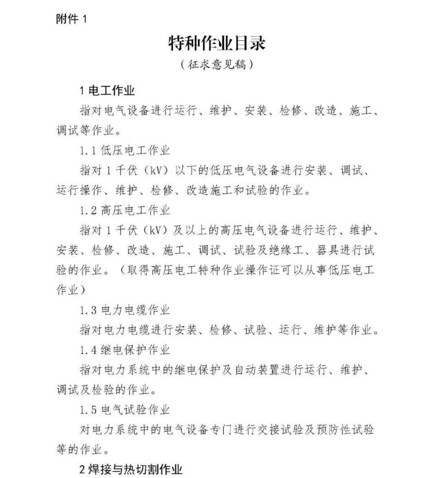
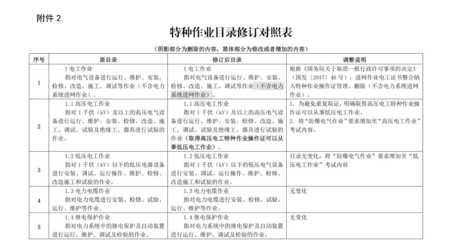
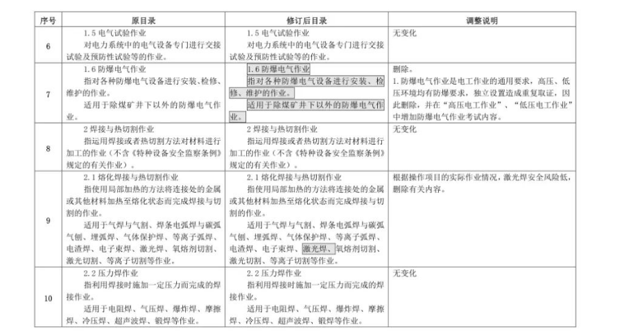
1.电工作业类别。删除“防爆电气作业”1个操作项目,将相关要求融入“高压电工作业”“低压电工作业”操作项目。

理由:现行的《低压电工作业人员安全技术培训大纲和考核标准》已包含有防爆电气作业相关内容,且无论是在高压(≥1千伏)作业环境,还是低压(<1千伏)作业环境,都有防爆的要求,“防爆电气作业”独立设置造成重复取证。可在高压及低压电工作业中充实防爆电气作业要求。

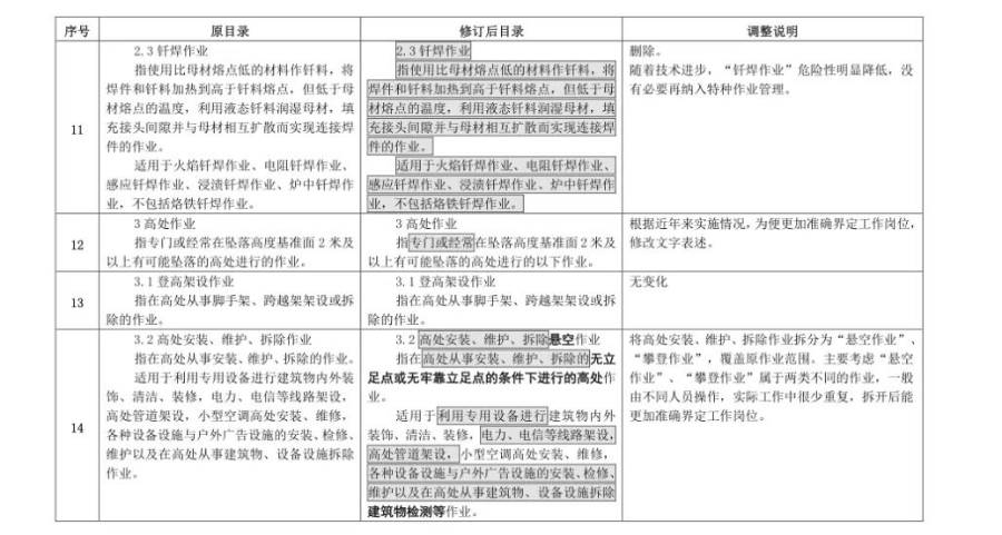
2.焊接与热切割作业类别。删除“钎焊作业”1个操作项目。

理由:“钎焊作业”主要用于制造精密仪表、电气零部件、异种金属构件及负载薄板结构,随着技术进步,“钎焊作业”危险性明显降低,风险可控。

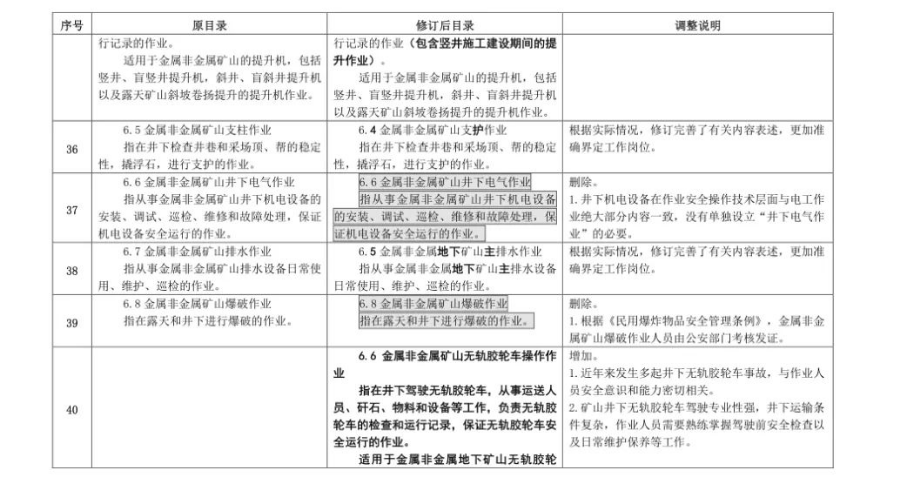
3.金属非金属矿山安全作业类别。删除“金属非金属矿山 安全检查作业”、“金属非金属矿山井下电气作业”、“金属非金属矿山爆破作业”3 个操作项目。

理由: 一是目前实际从事安全监督检查人员普遍是已取证的安全管理人员,可以达到安全要求。 二是金属非金属矿山井下电气作业工作内容与电工作业重复,无过多特殊要求,没有必要单列。三是爆破作业按相关条例规定已由公安部门核发爆破作业人员操作证,没有必要重复取证。

(二)增加部分

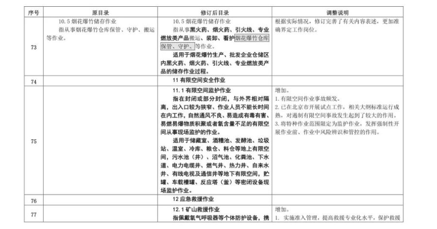
1.增加有限空间安全作业类别。设“有限空间监护作业”1个操作项目。

理由: 一是有限空间作业事故频发,伤亡多,2010至2019年,全国工贸行业共发生有限空间作业较大事故192起,死亡609人,事故起数和死亡人数呈逐年上升趋势,这些事故严重暴露出有限空间作业安全风险辨识不到位、作业不规范,施救不当导致人员伤亡扩大等问题突出。 二是2010年北京市开展了有限空间现场监护人员(或管理人员)作为特种作业人员试点工作,对遏制有限空间事故起到了较大作用。 三是有限空间作业风险主要来自于特殊环境,作业本身不具备特殊的安全风险,为避免范围过大,将特种作业范围限定为监护作业,主要发挥强制性开展作业前、作业中风险辨识和管控的作用。

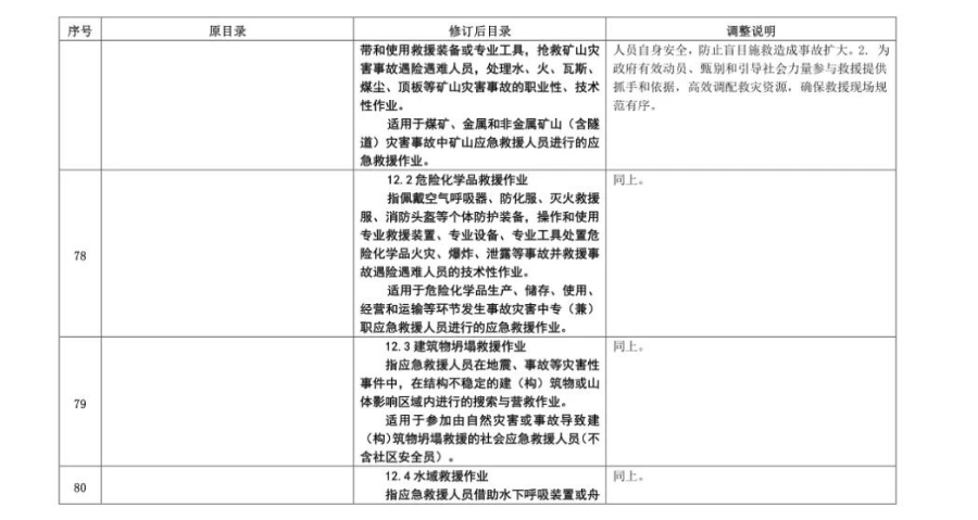
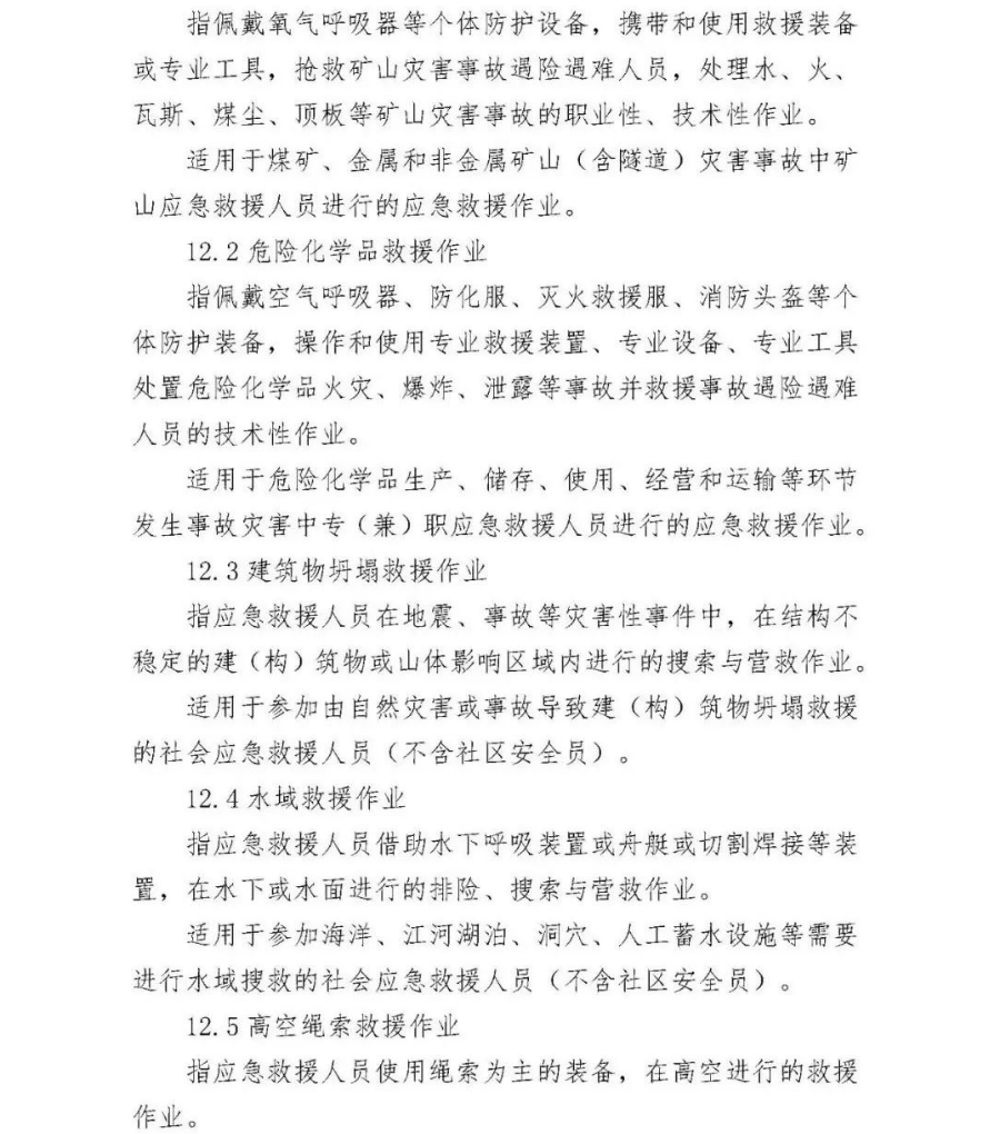
2.增加应急救援作业类别。设“矿山救援作业”、“危险化学品救援作业”、“建筑物坍塌救援作业”、“水域救援作业”、“高空救援作业”、“直升机救援作业”6 个操作项目。

理由: 一是有关作业危险性大,实施准入管理既是提高救援专业化水平、保护救援人员自身安全的需要,也是防止盲目施救造成事故扩大的需要。 二是实施准入管理可以为政府有效动员、甄别和引导社会力量参与救援提供抓手和依据,从而更加高效调配救灾资源,确保救援现场规范有序。

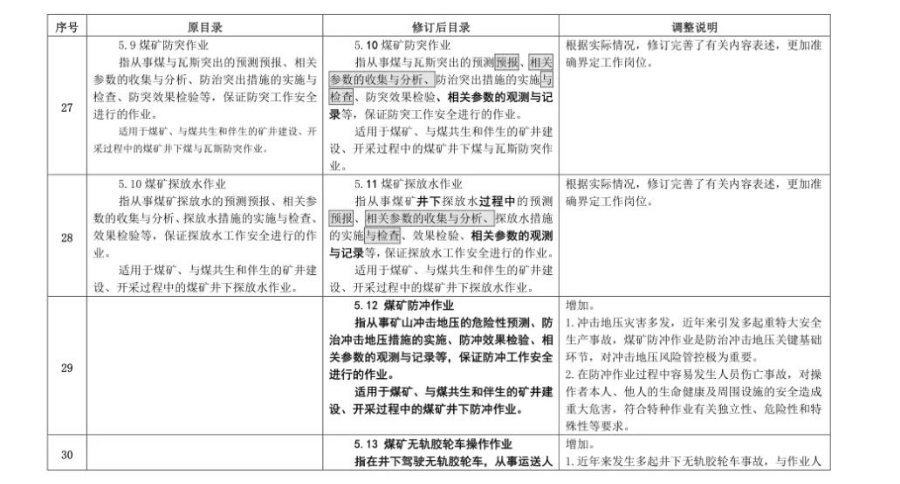
3.在煤矿安全作业类别中,增加“煤矿防冲作业”“煤矿无轨胶轮车操作作业”2个操作项目。

理由: 一是随着煤矿开采强度和深度不断增加,冲击地压灾害日益严重,目前已经成为威胁煤矿安全生产的重大灾害之一。煤矿防冲作业(防冲危险性预测、防冲措施的实施、相关参数的观测与记录等)是防治冲击地压关键基础环节,符合特种作业独立性、危险性和特殊性等要求。 二是2017 年至今,全国共发生井下无轨胶轮车运输事故9起,死亡33人。煤矿井下无轨胶轮车驾驶与一般车辆驾驶相比专业性更强,且井下运输条件复杂(光线阴暗,路面不平,坡道、弯道、交叉路口多, 道路狭窄,人车混行),需熟练掌握驾驶前安全检查及日常维护保养等工作,对操作人员安全知识、操作技能和工作责任心要求高。

4.在金属非金属矿山安全作业类别中,增加“金属非金属矿山无轨胶轮车操作作业”1个操作项目。

理由:同“煤矿无轨胶轮车操作作业”。

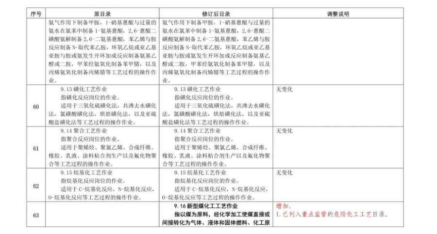
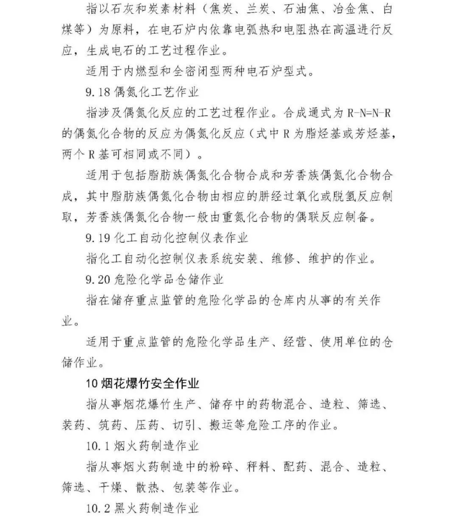
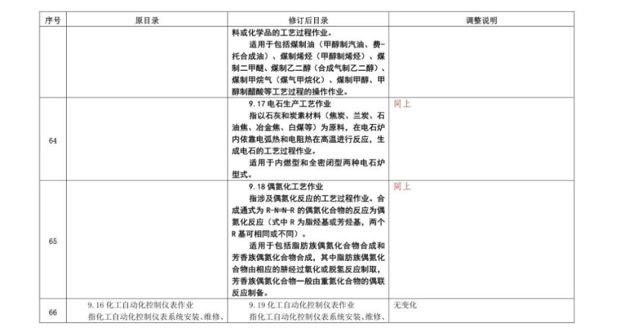
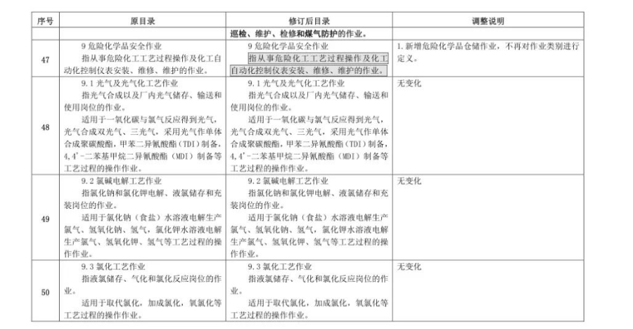
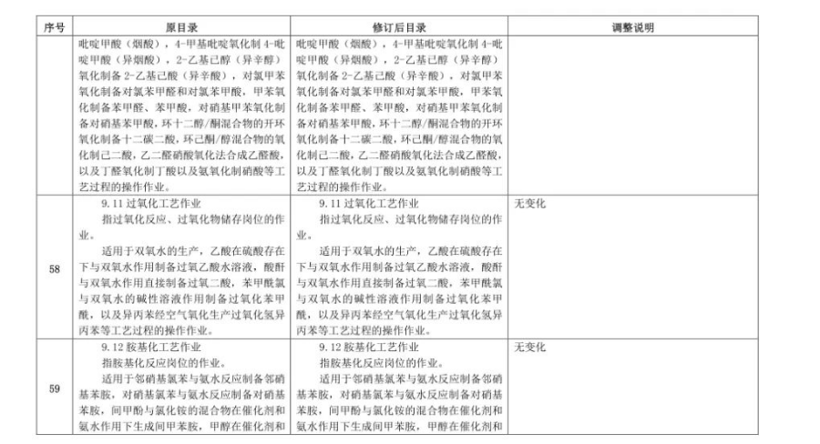
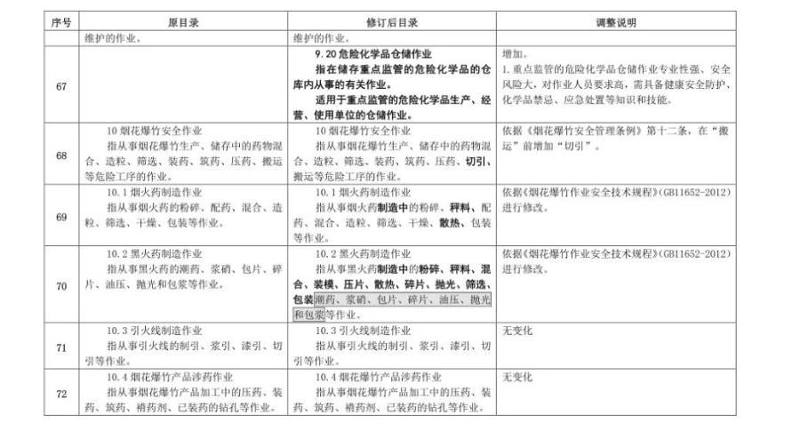
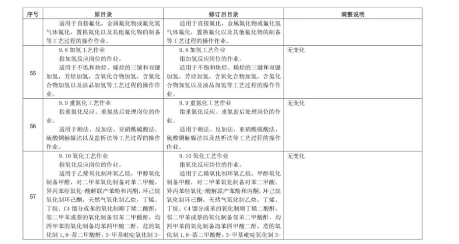
5.在危险化学品安全作业类别中,增加“新型煤化工工艺作业”“电石生产工艺作业”“偶氮化工艺作业”“重点监管的危险化学品仓储作业”4 个操作项目。

理由: 一是依据原总局《关于公布第二批重点监管危险化工工艺目录和调整首批重点监管危险化工工艺中部分典型工艺的通知》(安监总管三〔2013〕3 号),将“新型煤化工工艺作业” 等3个操作项目纳入目录管理,加上“重点监管危险化学品作业”操作项目及原目录15个危险化工工艺作业,基本涵盖当前危险化工工艺特点; 二是重点监管的危险化学品仓储作业专业性强、安全风险大,对作业人员要求高,需具备健康安全防护、化学品禁忌、应急处置等知识和技能,认真汲取天津港瑞海公司危险化学品仓库“8.12”特大火灾爆炸事故等教训,有必要将危险化学品仓储作业纳入目录,进一步强化安全管理。

(三)对操作项目进行调整,人员范围总体减少部分

1.在焊接与热切割作业类别中,“熔化焊接与热切割”操作项目的适用范围中删去了“激光焊”。

理由:激光焊属机器人程序控制操作,危险性仅是针对焊接环境周围群体,没有必要作为特种作业进行管理。

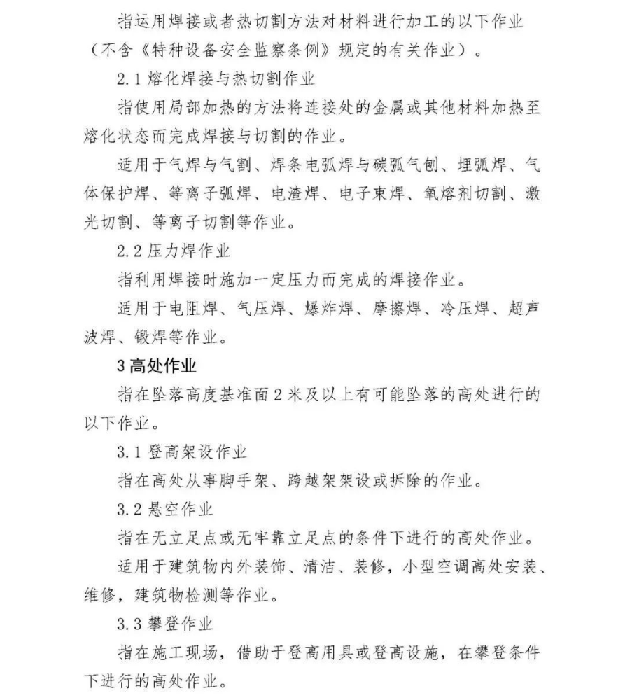
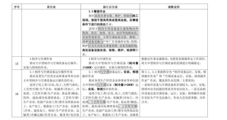
2.在高处作业类别中,将原“高处安装、维护、拆除作业”拆分为“悬空作业”和“攀登作业”2个操作项目。

理由:存在高处作业的行业越来越多,作业环境复杂度也在不断增大,通过作业方式区分,并明确适用范围,可覆盖原“高处安装、维护、拆除作业”中6个类别,且便于界定工作岗位,避免重复取证,符合“放管服”要求。

3.在制冷与空调作业类别,将原“制冷与空调设备运行操作作业”“制冷与空调设备安装修理作业”2个操作项目修改为 “制冷设备运行、安装、修理操作作业”和“空调设备运行、安装、修理操作作业”2个操作项目。

理由: 一是制冷、空调是两个范畴。制冷、空调工况不同, 制冷剂差别较大,两种作业人员需掌握技能差异较大,应作区分; 二是无论制冷设备还是空调设备,运行、安装、修理操作技能在实际生产中是无法独立的,作业人员均需掌握,应作合并。操作项目重新划分后定位更精准,便于界定工作岗位,进一步提升制冷与空调作业类别的针对性和有效性。

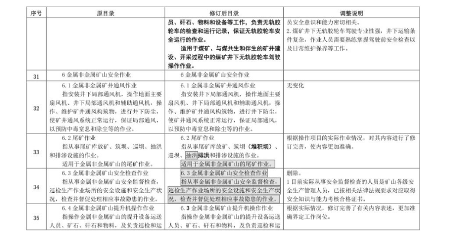
4.在煤矿安全作业类别中,将原“煤矿采煤机(掘进机) 操作作业”拆分为“煤矿采煤机操作作业”“煤矿掘进机操作作业”2个操作项目。

理由:煤矿采煤机和掘进机操作作业属于两个不同的操作作业,作业环境和作业内容均不相同,将其分列为煤矿采煤机操作作业和煤矿掘进机操作作业2个操作项目。

5.在石油天然气安全作业类别中,将原“司钻作业”拆分为“钻井司钻作业”和“作业司钻作业”2个操作项目,适用范围扩大至海洋石油、天然气司钻作业。

理由:钻井和井下作业使用设备不同,工艺不同,作业过程的安全风险与管控措施不同,实际工作中属两个不同工作岗位,拆分处理更加准确。海洋石油钻井、作业安全风险因特殊环境比陆地更突出,应纳入特种作业管理。

6.在冶金(有色)生产安全作业类别中,修改完善了“煤气作业”操作项目定义和适用范围。

理由: 一是冶金有色企业产生的冶金煤气主要安全风险是中毒、火灾和爆炸,容易引发群死群伤。现行目录中“煤气作业”定义过于笼统,针对性不强,取证范围不尽合理,修改后更加精准,有利于突出实际存在高风险的作业岗位。 二是建材、陶瓷企业有关作业同样具有较高危险性,将适用范围扩大至建材、陶瓷企业。

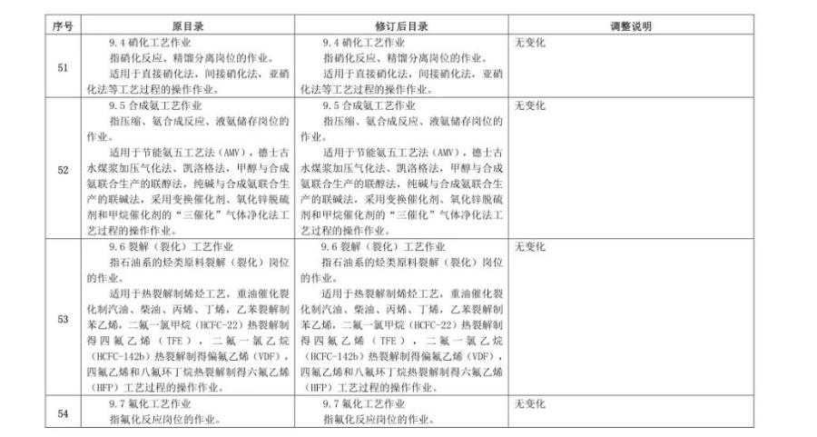
7.在烟花爆竹安全作业类别中,修改完善“烟花爆竹储存作业”操作项目定义并明确适用范围。

理由: 一是C级及以下成品一般不存在整体爆炸危险,但现行定义较笼统,取证人员范围太宽泛。 二是烟花爆竹生产企业中的引火线、黑火药、烟火药、有药半成品的搬运、储存保管作业危险性大且易酿事故,应在定义中加以明确。 三是进一步明确企业范围,重点适用于烟花爆竹生产、批发企业,不包括零售企业,因零售企业人员较少,一般都是企业负责人或安全管理人员兼任,已按规定参加安全生产知识和管理能力考核。

(四)规范了5个作业类别和9个操作项目的文字表述分别是电工作业、高处作业、制冷与空调作业、危险化学品安全作业、烟花爆竹安全作业5个作业类别;煤矿安全作业类别中的“煤矿安全监测监控作业”“煤矿防突作业”“煤矿探放水作业”3个操作项目;金属非金属矿山安全作业类别中的“尾矿作业”“金属非金属矿山提升机操作作业”“金属非金属矿山支护作业”“金属非金属地下矿山主排水作业”4个操作项目;烟花爆竹安全作业类别中的“烟火药制造作业”“黑火药制造作业”2个操作项目。

图片

图片图片图片图片图片图片图片图片图片图片图片图片图片图片图片

图片

图片图片图片图片图片图片图片图片图片图片图片图片图片图片图片图片图片图片图片图片图片


图片

第一部分:安监系统

国家安监总局《特种作业人员安全技术培训考核管理规定》国家安全生产监督管理总局第30号令规定:特种作业是指容易发生事故,对操作者本人、他人的安全健康及设备、设施的安全可能造成重大危害的作业。特种作业的范围由特种作业目录规定。本规定所称特种作业人员,是指直接从事特种作业的从业人员。特种作业人员所持证件为特种作业操作证。

一、报名

报名工种:高压电工作业,低压电工作业,熔化焊接与热切割作业,登高架设作业,高处安装、维修、拆除作业。

报名条件:

年龄要求:年满18周岁,男性≤60周岁,女性≤50周岁;

学历要求:初中及以上学历。

报名需提供身份证原件(身份证消磁无法报名),手机号,毕业证,蓝底登记照两寸电子版方可报名。

二、培训

报名成功后,学员需要完成线上课时+模拟考试,模拟考通过后才能申请考试。

三、考试

考试分为理论考试+实操考试(复审学员只需参加理论考试),理论考试时间2小时,上午第一场理论考试未通过,下午可以参加补考。理论考试合格后才可参加实操考试。理论和实操考试合格线均为80分。

四、证书样本

图片

特种作业操作证查询

(管理单位:应急管理部(原安监总局))


1.电工作业:(高压电工作业;低压电工作业;电力电缆作业;防爆电气作业;继电保护作业;电气试验作业


2.焊接与热切割作业:(熔化焊接与热切割作业;压力焊作业;钎焊作业)不含《特种设备安全监察条例》规定的有关作业


3.高处作业(一级高处作业;二级高处作业;三级高处作业;特级高处作业;登高架设作业;高处安装、维护、拆除作业)


4.制冷与空调作业


5.煤矿安全作业


6.金属非金属矿山安全作业


7.石油天然气安全作业


8.冶金(有色)生产安全作业


9.危险化学品安全作业


10.烟花爆竹安全作业


11.工地升降货梯升降作业


12.安全监管总局认定的其他作业


查询网址:http://cx.mem.gov.cn/


图片


第二部分:质监系统

《特种设备安全监察条例》规定:锅炉、压力容器、压力管道、电梯、起重机械、客运索道、大型游乐设施、场(厂)内专用机动车辆的作业人员及其相关管理人员(以下统称特种设备作业人员),应当按照国家有关规定经特种设备安全监督管理部门考核合格,取得国家统一格式的特种作业人员证书,方可从事相应的作业或者管理工作。国家质检总局下属地方质量技术监督局颁发《特种设备作业人员证》。

一、报名

报名工种:电梯安全管理、起重机械安全管理、场(厂)内专用机动车辆安全管理、工业锅炉、快开门式压力容器操作、起重机械指挥、起重机司机(限桥式起重机)、起重机司机(限门式起重机)、叉车司机。

报名条件:

年龄要求:年满18周岁,男性≤60周岁,女性≤50周岁;

学历要求:初中及以上学历。

报名需提供身份证原件(身份证消磁无法报名),手机号,毕业证,蓝底登记照两寸电子版方可报名。

二、培训

报名成功后,学员需要完成培训课程+模拟考试,模拟考通过后才能申请考试。

三、考试

考试分为理论考试+实操考试。

四、证书样本

图片

特种设备从业人员(特种设备操作证)

(管理单位:市场监管总局(原质检总局)


锅炉、压力容器(含气瓶)、压力管道、电梯、起重机械、客运索道、大型游乐设施、场(厂)内专用机动车辆的作业人员及其相关管理人员。


图片


查询网址:http://www.cnse.gov.cn/


图片

图片


第三部分:住建系统

《建筑施工特种作业人员管理规定》规定:建筑施工特种作业人员是指在房屋建筑和市政工程施工活动中,从事可能对本人、他人及周围设备设施的安全造成重大危害作业的人员。建筑施工特种作业人员必须经建设主管部门考核合格,取得建筑施工特种作业人员操作资格证书(以下简称"资格证书"),方可上岗从事相应作业。

一、报名

报名工种:建筑电工、建筑架子工(普通手脚架)、建筑架子工(附着升降手脚架)、建筑起重司索信号工、建筑起重机械司机(塔式起重机)、建筑起重机械司机(施工起重机)、建筑起重机械司机(物料起重机)、建筑起重机械拆卸工(塔式起重机)、建筑起重机械拆卸工(施工起重机)、建筑起重机械拆卸工(物料起重机)、高空作业吊篮安装拆卸工。

报名条件:

年龄要求:年满18周岁,男性≤60周岁,女性≤50周岁;

学历要求:初中及以上学历。

报名需提供身份证原件(身份证消磁无法报名),手机号,毕业证,蓝底登记照两寸电子版方可报名。

二、培训

报名成功后,学员需要完成培训课程+模拟考试,模拟考通过后才能申请考试。

三、考试

考试分为理论考试+实操考试。

四、证书样本

图片

建筑施工特种作业人员

(管理单位:住建部)


建筑施工(房屋建筑和市政工程施工)特种作业包括:

(一)建筑电工;

(二)建筑架子工;

(三)建筑起重信号司索工;

(四)建筑起重机械司机;

(五)建筑起重机械安装拆卸工;

(六)高处作业吊篮安装拆卸工;

(七)经省级以上人民政府建设主管部门认定的其他特种作业。

图片


查询网址:各省、自治区、直辖市建设主管部门官方网站可通过“中华人民共和国住房和城乡建设部”官方网站:http://www.mohurd.gov.cn在网站首页左下角找到“地方主管部门网站”一栏点击进入或者通过本文件所汇总的网站链接进行访问。

图片


免责声明:

本公众号部分转载的文章、图文、视频来自网络,其版权和文责属原作者所有,若您是原作者且不希望文章被转载,请联系我们处理(电话:4963256)




微信公众号:TTMKWXT
责任编辑:李立峰 | 编辑:常新矿