关于应急预案演练频次的解读:未按要求演练最高可罚35万元!

2021-10-13

9月1日起,未组织应急预案演练最高可罚35万元!


新《安全生产法》 第九十七条 生产经营单位有下列行为之一的,责令限期改正,处十万元以下的罚款;逾期未改正的,责令停产停业整顿,并处十万元以上二十万元以下的罚款,对其直接负责的主管人员和其他直接责任人员处二万元以上五万元以下的罚款:


(六)未按照规定制定生产安全事故应急救援预案或者未定期组织演练的;


《生产安全事故应急预案管理办法》第四十四条,生产经营单位有下列情形之一的,由县级以上人民政府应急管理等部门依照《中华人民共和国安全生产法》第九十四条的规定处罚:(一)未按照规定编制应急预案的;(二)未按照规定定期组织应急预案演练的。


对于应急预案演练频次,怎么做才是合规的?


依据:应急管理部2号令《生产安全事故应急预案管理办法》第三十三条 生产经营单位应当制定本单位的应急预案演练计划,根据本单位的事故风险特点,每年至少组织一次综合应急预案演练或者专项应急预案演练,每半年至少组织一次现场处置方案演练。

易燃易爆物品、危险化学品等危险物品的生产、经营、储存、运输单位,矿山、金属冶炼、城市轨道交通运营、建筑施工单位,以及宾馆、商场、娱乐场所、旅游景区等人员密集场所经营单位,应当至少每半年组织一次生产安全事故应急预案演练,并将演练情况报送所在地县级以上地方人民政府负有安全生产监督管理职责的部门。

县级以上地方人民政府负有安全生产监督管理职责的部门应当对本行政区域内前款规定的重点生产经营单位的生产安全事故应急救援预案演练进行抽查;发现演练不符合要求的,应当责令限期改正。

相关链接:生产安全事故应急条例(国令第708号)全文

企业是否对制定的所有专项预案每年都要演练一次,所有的现场处置方案每半年都要演练一次?


企业提问:根据应急管理部2号令,企业是否对制定的所有专项预案每年都要演练一次,所有的现场处置方案每半年都要演练一次?


应急管理部答复:请正确理解“一次”的意思,这是对演练频次的最低要求,企业应根据自身实际,有针对性的组织开展应急预案演练,提高应急处置能力。


图片

以下评论部分引用自:青岛安全论坛,李勇


很明显至少开展一次演练,是最低要求。但对于应急演练频次的问题仍有很多争议需要探讨。


一、问题提出

《生产安全事故应急预案管理办法》(应急管理部2号令)规定:生产经营单位应当……每半年至少组织一次现场处置方案演练。


那么,以下说法正确的是?

A 每个现场处置方案都要每半年至少演练一次。

B 现场处置类预案每半年有一次演练即可。


应急管理部这个回复固然是语法准确、措辞严谨,但事实上并未明确回答这个问题,否则也就不需要对这个回复进行再解读了。


我给的参考答案是:A。

虽然很难接受,虽然在各类检查中只要做到了B的我都会视其为合格,但是实践和理论终究存在一些差距,在理论上,A更符合要求企业进行应急演练的初衷。


二、论据

在山东省应急厅的答复中,其中关于应急演练频次的提问不少,大部分回复都很“严谨”,但终究找到了一条“明确”的答复:


图片

(注:2号令并未对88号令这部分内容修改,因此该回复同样适用2号令)


政府官网的一条回复,也没正式发函,能作为执法依据吗?这肯定是值得商榷的。这条回复只是支持观点,并不是选A的原因,下面就试从理论的角度,分析为什么选A。


《急预案管理办法》第六条:现场处置方案,是指生产经营单位根据不同生产安全事故类型,针对具体场所、装置或者设施所制定的应急处置措施。


第十五条也提到:对于危险性较大的场所、装置或者设施,生产经营单位应当编制现场处置方案。


现场处置方案同综合预案、专项预案的不同之处在于,它是针对具体场所、装置或设施,也就是说受众面不是全厂职工,而是具体的部分人员,如果事故超出了现场人员处置能力,则启动综合或专项预案。


可能有些现场处置方案比较通用,但总有一些针对性极强的,假设某企业制定了以下现场处置方案:

1 一号车间喷漆房事故现场处置方案

2 二号车间反应釜事故现场处置方案

3 三号车间燃气使用区现场处置方案

4 四号车间地坑事故现场处置方案

5 五号车间总装平台事故现场处置方案


根据《生产安全事故应急演练基本规范》(AQ/T9007-2019),应急演练的目的是检验预案、完善准备、磨合机制、宣传教育、锻炼队伍。而这几个预案针对的区域完全不同、人群几乎无交叉,如果只演练其中一个预案,演练目的明显难以实现。再回到开头的问题:

A 每个现场处置方案都要每半年至少演练一次。

B 现场处置类预案每半年有一次演练即可。


在单一现场处置方案演练不需要全员参与的前提下,选A才能确保各车间人员都进行针对性的演练,而不是说每个人半年内都要参与5次演练。


再试想那家有22个现场处置方案的企业,如果按B选项每次抽一个进行演练,即便是轮着来,演练一轮也得11年!一个预案放在档案盒里躺上11年,那一开始辛苦编制出来所为何求?

当然选A。


三、现实困境


工作谁都想做好,奈何实力不允许。


选项A之所以让一些人难以接受,有着深刻的现实原因,首先是企业编制的现场处置方案太多而又不那么有针对性,导致不好组织演练;其次是平时演练形式单一,除了疏散就是喷灭火器,要扩大演练范围不知如何组织;三是是大部分企业的员工不具备自行组织应急演练的素质,最后所有工作都落在安全员身上,就算安全员分身有术,车间的人又是那么好组织的吗?


最终问题又回到了企业主体责任未落实这一根本症结上。


对于这种情况,政府执法时其实是采取包容审慎态度的,基本不会要求企业提供所有现场处置方案的演练记录,因未定期组织演练而被处罚的虽然很多,但基本都是针对连“B”都做不到的企业。很多地区也发布了《轻微违法行为不予行政处罚清单》,对于一般行业生产经营单位如果未按照规定定期组织应急预案演练,属于首次被发现,及时纠正,没有造成危害后果的,不予处罚。


9月1日起,未组织应急预案演练最高可罚35万元,不是危言耸听,不合规真会被罚!


上海一企业因为未定期开展演练被罚


据上海应急管理部网站消息,上海应急管理部近日公布的关于对上海新纺联汽车内饰有限公司(以下简称新纺联)安全生产综合类违法行政处罚信息显示,新纺联存在以下问题:1、企业未制定有限空间作业应急预案、未定期开展演练;2、企业未配备应急装备和器材。


以上行为违反了《工贸企业有限空间作业安全管理与监督暂行规定》第二十一条。上海应急管理部依据《工贸企业有限空间作业安全管理与监督暂行规定》第二十九条第(二)项对其处罚款人民币三万圆整。


《工贸企业有限空间作业安全管理与监督暂行规定》第二十九条:工贸企业有下列情形之一的,由县级以上安全生产监督管理部门责令限期改正,可以处5万元以下的罚款;逾期未改正的,责令停产停业整顿,并处5万元以上10万元以下的罚款,对其直接负责的主管人员和其他直接责任人员处1万元以上2万元以下的罚款:(一)未按照本规定对有限空间的现场负责人、监护人员、作业人员和应急救援人员进行安全培训的;(二)未按照本规定对有限空间作业制定应急预案,或者定期进行演练的。


图片


已有多家企业被罚


山东:

淄博市博山盛润油泵厂、淄博市博山奎峰机械厂、山东富源履带机械有限公司、淄博市博山石马中心加油站因未按照规定定期组织应急预案演练,分别被处以罚款1万元、4.6万元、1万元、2.5万元。

湖南:

长沙市开福区浏阳河街道在检查过程中,执法人员发现一教育印刷厂未开展应急救援演练,执法人员依据《安全生产法》第九十四条第六项“未按照规定制定生产安全事故应急救援预案或者未定期组织演练的”的相关规定,给予以上2家企业现金处罚,要求限期整改,完善应急救援预案,定期开展应急救援演练。


厦门:

2019年9月25日,厦门市应急管理局执法人员在对厦门某制造有限公司进行监督检查时,发现该公司2019年未按规定组织应急预案演练。经调查取证,厦门市应急管理局查明该公司2019年上半年未组织现场处置方案的演练,该行为违反《生产安全事故应急预案管理办法》,依照《生产安全事故应急预案管理办法》《中华人民共和国安全生产法》有关规定,责令该公司限期改正,并处1.5万元罚款的行政处罚。

苏州:

苏州市吴江区安全生产监督管理局执法人员在对苏州金震纺织有限公司执法检查时发现该单位存在下列问题:未按照《工贸企业有限空间作业安全管理与监督暂行规定》对有限空间定期进行演练。苏州金震纺织有限公司违反《工贸企业有限空间作业安全管理与监督暂行规定》第二十一条的规定,依据《工贸企业有限空间作业安全管理与监督暂行规定》第二十九条第(二)项给予人民币10000元的行政处罚。


深圳:

2019年11月,深圳市光明区应急管理局执法人员在对深圳市敏达新电气有限公司执法检查时发现,该企业存在未按规定定期组织生产安全事故应急救援预案演练的违法行为。对圳市敏达新电气有限公司责令限期改正和处罚款人民币壹万元的行政处罚。

企业因没有修订应急预案被罚


GB/T 29639-2020《生产经营单位生产安全事故应急预案编制导则》已于2021年4月1日正式生效。企业因新标准生效,没有及时对应急预案进行修订,被罚!


图片


京日饲料遭罚款1.5万元 未按规定修订生产安全事故应急预案


5月12日讯 北京市应急管理局网站日前发布的一份行政处罚决定书显示,北京市京日饲料有限公司(简称“京日饲料”)未按规定修订生产安全事故应急预案,该行为违反了《生产安全事故应急预案管理办法》第三十六条第一款第二项的规定,北京市应急管理局对其处罚款1.5万元。


图片


附件:

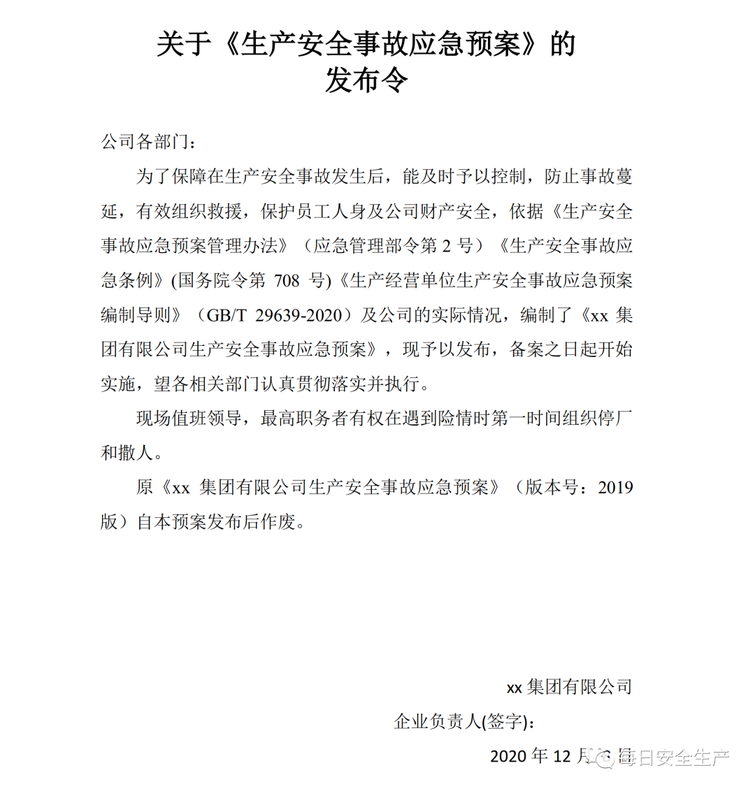
2021版生产安全事故应急预案(依据GB/T 29639-2020编制)


图片

图片

图片

图片

图片

图片

图片

图片

图片

图片

图片

图片

图片

图片

图片

图片

图片

图片

图片

图片

图片

图片

图片

图片

图片

图片

图片

图片

图片

图片

图片

图片

图片

图片

图片

图片

图片

图片

图片

图片

图片

图片

图片

图片

图片

图片

图片

图片

图片

图片

图片

图片


免责声明:

本公众号部分转载的文章、图文、视频来自网络,其版权和文责属原作者所有,若您是原作者且不希望文章被转载,请联系我们处理(电话:4963256)




微信公众号:TTMKWXT
责任编辑:李立峰 | 编辑:常新矿