煤矿冬季三防:不懂消防设备操作及原理,你安全怎么干?消防设备设施详解
消防设备设施详解
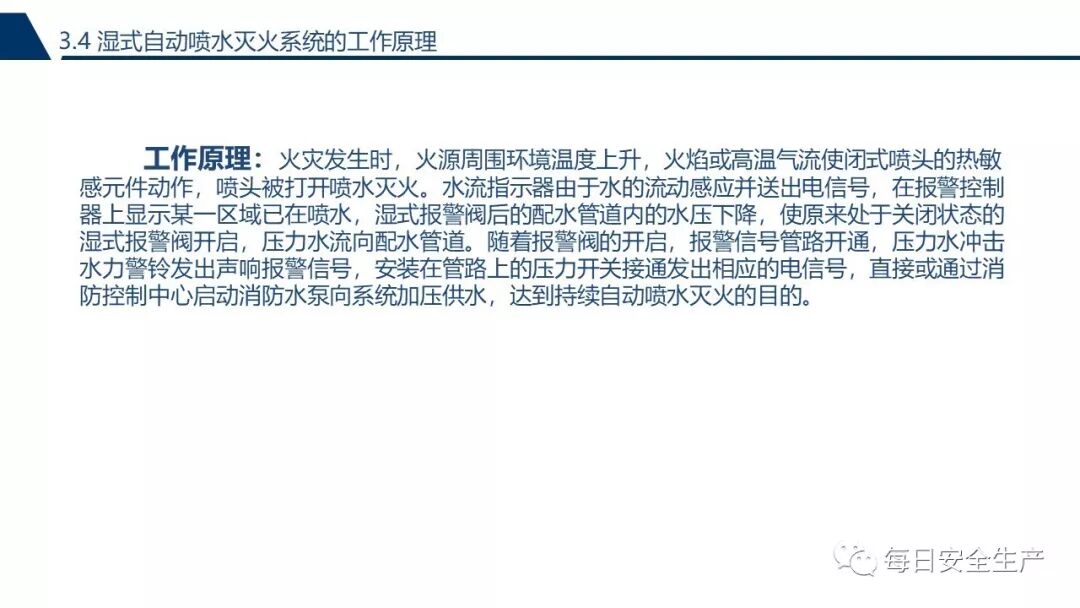
第一讲:消防设施介绍及日常检查
第二讲:消防设备设施应急操作
第三讲:消防标志
第四讲:消防检查
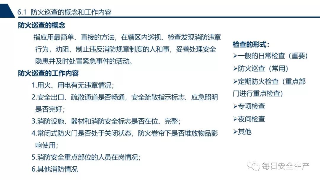
消防安全检查的内容及检查方法
依据《机关、团体、企业、事业单位消防安全管理规定(公安部令第(61号)》
一、消防安全检查的频次
每月至少对各分厂、部消防安全检查两次(每月10日—13日完成第一次消防安全检查,22日—25日完成第二次消防安全检查)。遇节假日、重大活动按领导要求及时调整并按时完成消防安全检查。
二、消防安全检查的内容。
1、火灾隐患的整改情况以及防范措施的落实情况。
2、安全疏散通道、疏散指示标志、应急照明和安全出口情况。
3、消防车通道、消防水源情况。
4、消防设施、器材和消防安全标志是否在位、完整及有效;灭火器材配置及有效情况。
5、用火、用电有无违章情况。
6、重点工种人员以及其它员工消防知识的掌握情况。
7、消防安全重点部位人员在岗在位及管理情况。
8、易燃易爆危险品和场所防火防爆措施的落实情况以及其他重要物资的防火安全情况。
9、各单位安全管理部门的防火日检查情况。
10、常闭式防火门是否处于关闭状态,防火卷帘下是否堆放物品影响使用。
11、消防安全标志的设置情况和完好、有效情况
12、其它需要检查的内容。
三、消防安全检查的方法
(一)查阅消防档案
查阅消防档案应注意以下几点:
1、询问各部门、各岗位的消防安全管理人,了解其实施和组织落实消防安全管理工作的概况以及对消防安全工作的熟悉程度。
2、检查消防安全制度和操作规程是否符合相关法规和技术和技术规程。
(二)询问员工
1、询问各部门、各岗位的消防安全管理人,了解其实施和组织落实消防安全管理工作的概况以及对消防安全工作的熟悉程度。
2、询问消防安全重点部位的人员,了解单位对其培训的概况。
3、公众聚集的场所随机抽询数名员工,了解其组织引导在场群众疏散的知识和技能以及报火警和扑救初起火灾的知识和技能。
(三)查看消防通道、防火间距、灭火器材、消防设施等情况。
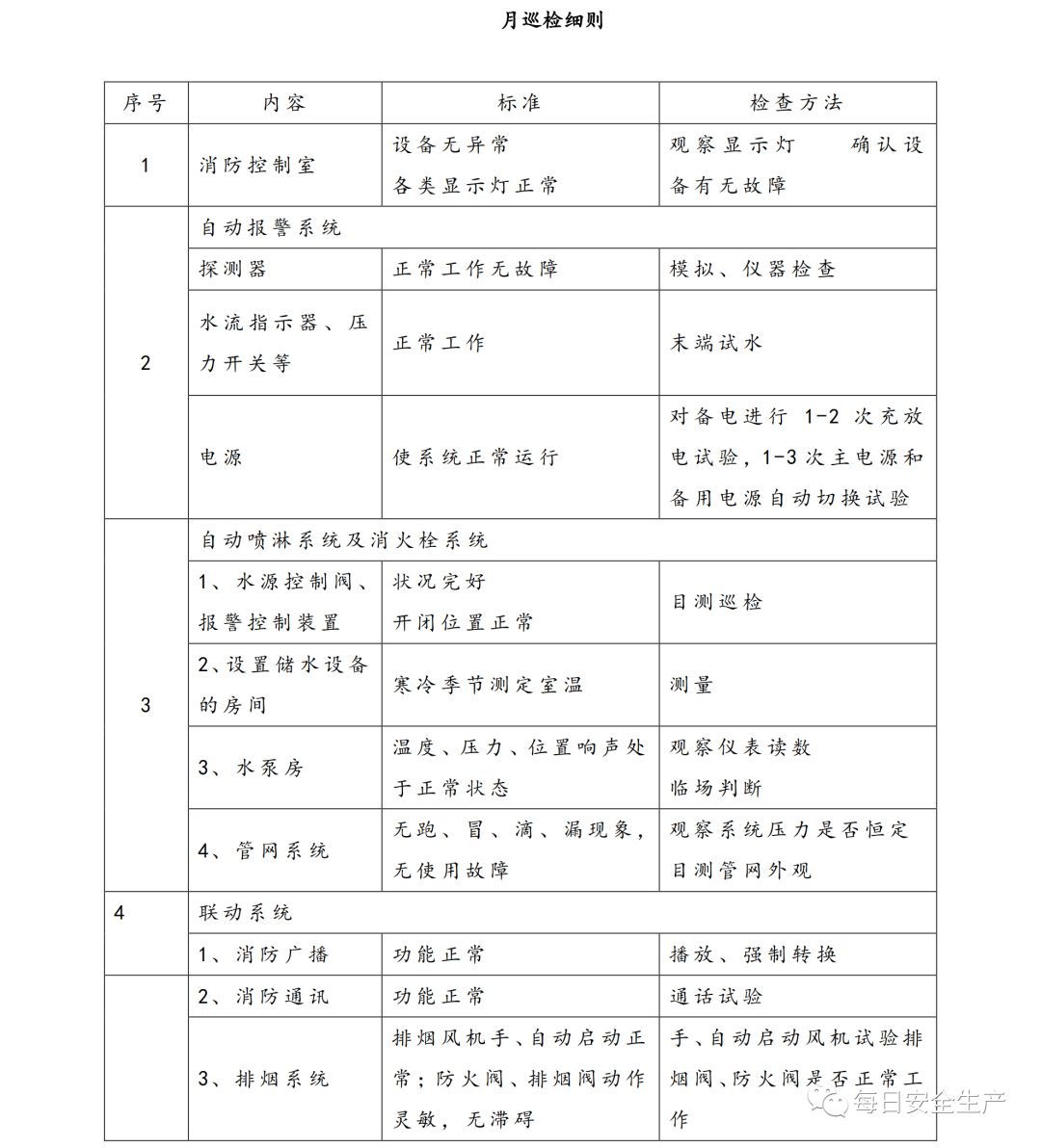
查看消防通道、消防设施、灭火器材、防火间距等,主要是的通过眼看、耳听、手摸等方法,判断消防通道是否通畅,防火间距是否被占用,灭火器材是否配置得当并完好有效,消防设施各组件是否完整齐全、各组件阀门及开关等是否置于规定启闭状态、各种仪表显示位置是否处于正常允许范围等。
四、防火检查的要点
(一)总配电室(配电室、计算机房、电话总机室)的防火检查要点和处置方法
(配电室、计算机房、电话总机室)的防火检查要点和处置方法
序号 | 检查判定要点 | 处置方法 |
1 | 电源线、插销、插座、电源开关、灯具是否存在破损、老化、有异味或温度过高的现象 | 填写检查记录表,告知危害,上报有关领导,制定限期改正措施 |
2 | 是否有过量物品、易燃易爆物品和可燃物品存放 | 填写检查记录表,告知危害,协助当场改正 |
3 | 灭火器是否摆放在明显位置,是否被覆盖、遮挡 |
总配电室或配电室是所有房间、处所、用电设备的总电源。其安全与否,事关单位的正常生产、工作以及生活秩序,历来是单位的消防重点部位。该类场所要求24小时值班,严禁吸烟,严禁存放易燃易爆物品。
(二)库房的防火检查要点及处置方法
库房管理要严格遵守《仓库消防安全管理规则》。在火源管理方面,要注意电气线路和照明灯具是否处于正常工作状态,要严防遗留火种,严禁违章存放易燃易爆化学危险品。
库房的防火检查要点和处置方法
序号 | 检查判定要点 | 处置方法 |
1 | 插销、插座、电源线、电源开关、灯具是否存在破损、老化、有异味或温度过高的现象 | 填写检查记录表,告知危害,上报有关领导,制定限期改正措施 |
2 | 是否未经批准擅自安装、使用电器 | |
3 | 是否严格按照防火要求,物品码放要做到“五距”见下注 | |
4 | 易燃易爆化学物品是否单独存放 | |
5 | 消防通道、楼梯是否存放物品 | 填写检查记录,告知 |
6 | 灭火器是否摆放在明显位置,是否被覆盖、遮挡、挪做他用 | 危害,协助当场改正 |
注:“五距”出自《仓库防火安全管理规则》第十八条,库存物品应当分类、分垛储存,每垛占地面积不宜大于100m2,垛与垛间距不小于1m,垛与墙间距不小于0.5m,垛与梁、柱间距不小于0.3m,主要通道的宽度不小于2m。
(三)餐厅及厨房的防火检查要点和处置方法
餐厅和厨房是集中用火部位,要严防燃气泄漏,要严格遵守安全操作规程,特别是在加工油炸食品时,要专人看管,同时配备必要的灭火器材和灭火毯等。此外,要定时清洗烟道。
餐厅及厨房的防火检查要点和处置方法
序号 | 检查判定要点 | 处置方法 |
1 | 点锅后炉灶是否有人看守 | 填写检查记录表,告知危害,协助当场改正 |
2 | 油炸食品时,锅内的油是否超过2/3 | |
3 | 通道是否有物品码放、是否被封堵 | |
4 | 灭火器是否摆放在明显位置、是否被覆盖、遮挡、挪做他用 | |
5 | 防火疏散门是否灵敏有效 | 填写检查记录表,告知危害,上报有关领导,制定限期改正措施 |
6 | 燃气阀门是否被遮挡、封堵,是否能正常开启、关闭 | |
7 | 烟道内的油垢是否过多 | |
8 | 是否配备灭火毯等简易灭火器材 | |
9 | 插销、插座、电源线、电源开关、灯具是否存在破损、老化、有异味或温度过高的现象 | |
10 | 使用电器是否超载现象 |
(四)洗衣房的防火检查要点和处置方法
洗衣房的火源管理主要体现在电气线路和设备。要经常检查电源插座是否正常工作,洗衣机是否存在故障,洗衣中要留意烘干环节,要严格按照操作说明进行。
洗衣房的防火检查要点和处置方法
序号 | 检查判定要点 | 处置方法 |
1 | 插销、插座、电源线、电源开关、灯具是否存在破损、老化、有异味或温度过高的现象 | 填写检查记录表,告知危害,上报有关领导,制定限期改正措施 |
2 | 洗衣机是否定期进行检修 | |
3 | 排风管道粉尘是否过多,是否定期清洗 | |
4 | 是否随意增加电器设备 | 填写检查记录表,告知危害,协助当场改正 |
5 | 灭火器是否摆放在明显位置、是否被覆盖、遮挡、挪做他用 |
(五)锅炉房的防火检查要点和处置方法
目前燃气锅炉已经普遍投入使用。要严防燃气泄漏,锅炉房内禁止存放可燃物,要严格遵守安全操作规程,禁止无关人员进入,确保消防报警和灭火设施灵敏好用。
锅炉房的防火检查要点和处置方法
序号 | 检查判定要点 | 处置方法 |
1 | 插销、插座、电源线、电源开关、灯具是否存在破损、老化、有异味或温度过高的现象 | 填写检查记录表,告知危害,协助当场改正 |
2 | 可燃气体探测器是否定期保养、测试、灵敏有效,是否被杂物遮挡 | |
3 | 燃气阀门是否正常开启、关闭,是否被封堵、遮挡,是否定期保养 | 填写检查记录表,告知危害,上报有关领导,制定限期改正措施 |
4 | 灭火器是否摆放在明显位置、是否被覆盖、遮挡、挪做他用 |
(六)员工宿舍(客房)的防火检查要点和处置方法
员工宿舍和客房的火源管理主要是加强用火用电的管理和教育。严禁乱拉临时线,严格卧床吸烟,严禁使用电热器具,严禁在宿舍和客房内私自烧制食物。
员工宿舍的防火检查要点和处置方法
序号 | 检查判定要点 | 处置方法 |
1 | 插销、插座、电源线、电源开关、灯具是否存在破损、老化、有异味或温度过高的现象 | 填写检查记录表,告知危害,上报有关领导,制定限期改正措施 |
2 | 通向室外的疏散楼梯、防火门是否符合要求 | |
3 | 疏散指示标志、应急照明灯具是否灵敏好用 | |
4 | 禁止卧床吸烟标志、疏散图是否按照要求配置 | |
5 | 是否使用酒精炉、电热锅、煤气灶等着宿舍自制食品 | 填写检查记录表,告知危害,协助当场改正 |
6 | 是否违章使用热水器、电热杯、电热毯等电热设备 | |
7 | 是否在宿舍或楼道内焚烧书信、文件、垃圾等物品 | |
8 | 是否在宿舍或楼道内燃放烟花、爆竹 | |
9 | 是否疏散通道、安全出口被堵塞或上锁 |
(七)办公室的防火检查要点和处置方法
办公室内应加强用电设备如电脑、空调、打印机、饮水机的安全使用和管理,避免长时间待机,严禁私自增加大功率用电设备,要加强对吸烟行为的管理,杜绝遗留火种,下班要断电。
办公室的防火检查要点和处置方法
序号 | 检查判定要点 | 处置方法 |
1 | 插销、插座、电源线、电源开关、灯具是否存在破损、老化、有异味或温度过高的现象 | 填写检查记录表,告知危害,上报有关领导,制定限期改正措施 |
2 | 插排、插座是否超负荷使用 | 填写检查记录表,告知危害,协助当场改正 |
3 | 人员下班后是否关闭电源 | |
4 | 是否私自增加电器设备和接拉临时电源线 | |
5 | 是否存放易燃易爆和大量可燃物 | |
6 | 垃圾是否及时清理,是否遗留火种 |
(八)施工现场的防火检查要点和处置方法
施工现场可燃物多,人员复杂,施工人员消防安全意识良莠不齐,是火灾易发多发场所。同时配备必要的灭火设施和器材,加强电焊、气焊审批和现场消防安全管理,及时清理可燃物品,严禁交叉作业,严禁在宿舍内使用电炉子、热得快、电褥子等电热设备和乱拉临时电线。
施工现场的防火检查要点和处置方法
序号 | 检查判定要点 | 处置方法 |
1 | 施工暂设和施工现场使用的安全网、围网、和保温材料是否易燃可燃 | 填写检查记录表,告知危害,上报有关领导,制定限期改正措施 |
2 | 是否按照仓库防火安全管理规则存放、保管施工材料 | |
3 | 是否在建设工程内设置宿舍 | |
4 | 是否在临时消防车道上堆物、堆料或者挤占临时消防车道 | |
5 | 建设工程是否存放易燃易爆化学危险品和易燃可燃材料 | |
6 | 是否在作业场所分装、调料易燃易爆化学危险物品 | 填写检查记录表,告知危害,协助当场改正 |
7 | 是否在建设工程内使用液化石油气 | |
8 | 施工作业用火时是否领取用火证 | |
9 | 施工现场内是否有吸烟现象 | |
10 | 是否在宿舍内使用电炉子、热得快、电褥子等电热设备,是否乱拉临时电线 |
(九)安全疏散设施的防火检查要点
安全疏散设施是火灾时人员的逃生要道,保持始终畅通至关重要。
1、疏散楼梯、楼梯间、疏散走道和安全出口的防火检查要点
(1)是否有可燃物、易燃物堆放堵塞;
(2)是否有障碍物堆放,堵塞通道,影响疏散;
(3)安全出口是否被锁闭。
2、疏散指示标志与应急照明的防火检查要点
(1)疏散指示标志外观是否完好无损,是否被悬挂物遮挡;
(2)疏散指示标志指示方向是否正确无误;
(3)疏散指示标志指示灯照明是否正常,充电电池电量是否充足;
(4)应急照明灯具和线路是否完好无损;
(5)应急照明灯具是否处于正常工作状态。
对于上述巡视内容,如果存在问题,对于能够当场解决的,协助当场解决;不能当场解决的,上报相关领导,协调限期解决。
(十)消防车道的检查
1、消防车道的防火检查要点
(1)消防车道是否堆放物品、被锁闭、停放车辆等,影响畅通;
(2)消防车道是否有挖坑、刨沟等行为,影响消防车辆通行;
(3)消防车道上是否有搭建临时建筑等行为。
2、发现消防车道存在问题的处置方法
对于上述巡视内容,如果存在问题,对于能够当场解决的,协助当场解决;不能当场解决的,上报相关领导,协调限期解决。
(十一)防火分隔设施的检查
防火门和防火卷帘是主要的防火分隔设施,对它们的防火检查,主要体现在“分隔”或者“封闭”上,真正起到将一旦发生的火灾控制在一定空间范围内的作用。因此:
1、防火门的检查要点
(1)防火门的门框、门扇、闭门器等部件是否完好无损,并具备良好的隔火、隔烟作用;
(2)带闭门器的防火门是否能够自动关闭,电动防火门当电磁铁释放后能按顺序顺畅关闭;
(3)防火门门前是否堆放物品影响开启。
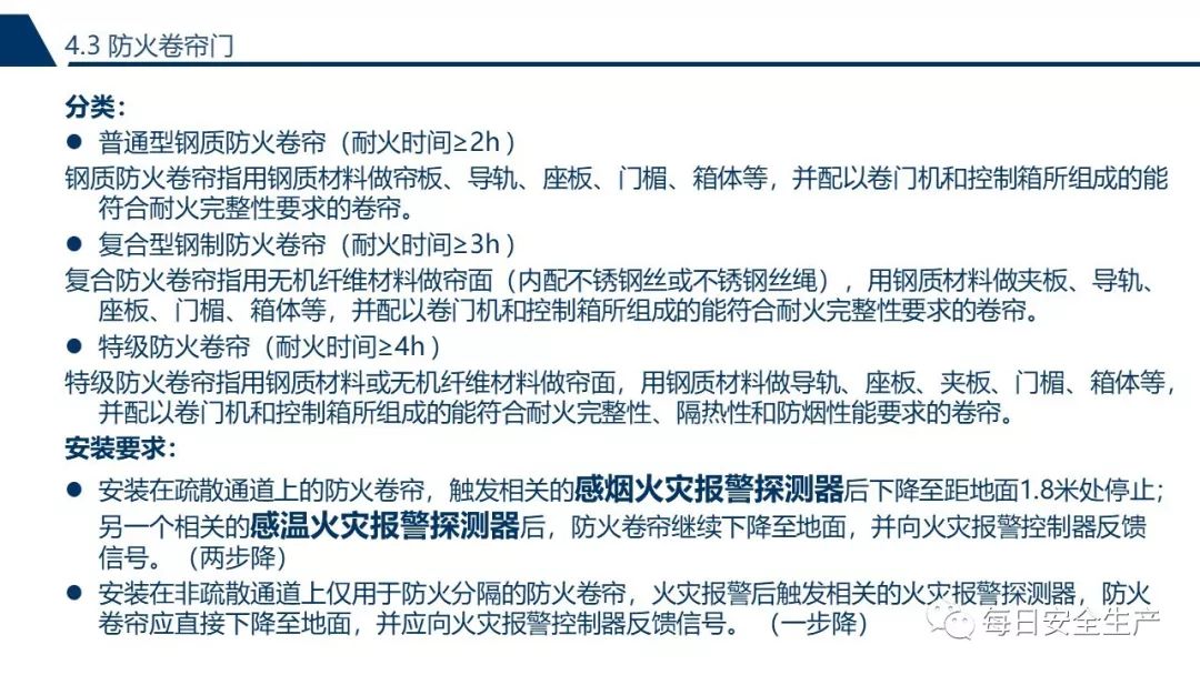
2、防火卷帘检查要点
(1)防火卷帘下是否堆放杂物,影响降落;
(2)防火卷帘控制面板、门体是否完好无损;
(3)防火卷帘是否处于正常升起状态;
(4)防火卷帘所对应的烟感、温感探头是否完好无损。
3、发现防火门、防火卷帘存在问题处置方法
对于上述巡视内容,如果存在问题,对于能够当场解决的,协助当场解决;不能当场解决的,上报相关领导,协调限期解决。
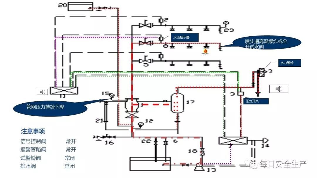
五、灭火器、室内消火栓的检查方法
(一)灭火器安全检查
①灭火器压力表的外表面不得有变形、损伤等缺陷,否则应更换。
②灭火器的压力表的指针是否在绿区,否则应充装驱动气体。
③灭火器的喷嘴是否有变形、干裂、损伤等缺陷,否则应予更换。
④喷射软管是否畅通、是否有变形和损伤,否则应予更换。
⑤灭火器的压把、阀体等金属件不得有严重损伤、变形、锈蚀等影响使用的缺陷,否则必须更换。
⑥保险销和铅封是否完好,是否被开启喷射过。
⑦筒体严重变形、筒体严重锈蚀(漆皮大面积脱落,锈蚀面积大于、等于筒体总面积的三分之一者)或连接部位、筒体严重锈蚀的灭火器必须报废。
有以下情况之一的灭火器应报废:
1、筒体严重锈蚀(锈蚀面积大于、等于筒体总面积的1/3)
2、表面有凹坑:筒体明显变形,机械损伤严重;
3、器头存在裂纹,无泄压机构;
4、筒体为平底等结构不合理;
5、没有间歇喷射机构的手提式;
6、没有生产厂名称和出厂年月,包括铭牌脱落,或虽有铭牌,但已看不清生产厂名称,或出厂年月钢印无法识别;
7、筒体有锡焊、铜焊或补缀等修补痕迹;
8、被火烧过。
灭火器报废后,应按照等效替代的原则进行更换。
(二)室内消火栓的日常检查
⒈ 室内消火栓、水枪、水带、消防水喉是否齐全完好。有无生锈、漏水,接口垫圈是否完好无缺,并进行放水检查,检查后及时擦干,在消火栓阀杆上加润滑油。
⒉ 消防水泵在火警后能否正常供水。
⒊ 报警按钮、指示灯及报警控制线路是否正常,无故障。
⒋ 检查消防栓箱及箱内配装有消防部件的外观有无损坏,涂层是否脱落,箱门玻璃是否完好无缺。
⒌ 对室内消防栓的维护,应做到各组成设备经常保持清洁、干燥,防锈蚀或无损坏。为防止生锈,消火栓手轮丝杆等转动部位应经常加注润滑油。设备如有损坏,应及时修复或更换。
⒍ 日常检查时如发现室内消火栓四周放置影响消火栓使用的物品,应进行清除。
六、火灾隐患的认定
具有下列情形之一的,应当确定为火灾隐患:
1、影响人员安全疏散或者灭火救援行动,不能立即改正的;
2、消防设施未保持完好有效,影响防火灭火功能的;
3、擅自改变防火分区,容易导致火势蔓延、扩大的;
4、在人员密集场所违反消防安全规定,使用、储存易燃易爆危险品,不能立即改正的;
5、不符合消防安全布局要求,影响公共安全的;
6、其他可能增加火灾实质性或者危害性的情形。
七、火灾隐患的整改
(一)火灾隐患当场改正
1、违章进入生产、储存易燃易爆危险物品场所的;
2、违章使用明火作业或者在具有火灾、爆炸危险的场所吸烟、使用明火等违反禁令的;
3、将安全出口上锁、遮挡、或者占用、堆放物品影响疏散通道畅通的;
4、消火栓、灭火器材被遮档影响使用或者被挪作他用的;
5、常闭式防火门处于开启状态,防火卷帘下堆放物品影响使用的;
6、消防设施管理、值班人员和防火检查人员脱岗的;
7、违章关闭消防设施、切断消防电源的;
8、其它可以当场改正的行为。
违反以上规定的情况以及改正情况应当有记录并存档备查。
(二)火灾隐患限期整改(火灾限患的整改期限根据隐患情况、被检查单位的具体情况而定)
对不能当场整改的火灾隐患,根据本单位的管理分工及时将存在的火灾隐患向单位的消防安全管理人或者消防安全责任人报告,提出整改方案。消防安全管理人或者消防安全责任人应当确定整改的措施、期限以及负责整改的部门、人员,并落实整改资金。在火灾隐患未消除之前,单位应当落实防范措施,保障消防安全。
火灾隐患整改完毕,负责整改的部门应当将整改情况记录报送保卫部防火科,防火科派员与整改单位安全管理人员一并到现场复查,经查火灾隐患消除并达到消防安全管理论规范要求,由防火科科长签字后存档备查;如复查仍未达到消防安全规范要求,责令其部门继续整改直至达到火灾隐患排除为至。
标准企业消防安全自查表
序号 | 检查项目 | 检查结果 | 法规、标准依据 | 现场实际情况 | 整改落实情况 |
1 | 消防组织及防火责任 | 合格 | 建立或健全单位防火及义务消防组织、各级防火责任人、责任制明确。 | ||
合格 | 义务消防组织每半年应开展消防演练活动 | ||||
合格 | 建立消防安全考评、奖惩和实施办法 | ||||
合格 | 单位的消防安全责任人、管理人员及义务消防员应接受消防知识培训 | ||||
合格 | 职工应掌握本岗位的防火要求,达到“三懂三会” | ||||
合格 | 新职工上岗前必须接受消防安全教育和培训 | ||||
2 | 消防制度及操作规程 | 合格 | 易燃易爆危险物品的场所防火防爆制度上墙 | ||
合格 | 消防设施、器材维护管理制度上墙 | ||||
合格 | 仓储消防安全管理制度上墙 | ||||
合格 | 消防安全值班制度 | ||||
合格 | 消防安全教育和培训制度 | ||||
合格 | 每日防火巡查制度 | ||||
合格 | 消防安全工作考评和奖惩制度 | ||||
合格 | 自动消防设施操作规程及流程图上墙悬挂 | ||||
3 | 规范要求及现场防火 | 合格 | 在设有车间或仓库的建筑物内不得设置员工集体宿舍 | ||
合格 | 甲、乙类厂房与民用建筑之间不应小于25米,距重要的公共建筑不应小于50米 | ||||
合格 | 建筑内部超过20米的“袋型走道”的尽头必须设置安全疏散楼梯或安全出口 | ||||
合格 | 消防通道、安全疏散走道和出口应保持畅通、无堵塞现象 | ||||
合格 | 甲、乙类厂区道路宽度应不小于6米、拐弯半径不小于12米、道路上方架空高度不小于5米 | ||||
合格 | 防雷和防静电设施的安全装置应符合国家有关规定要求,避雷针每年检测一次,且接地电阻应不大于10Ω | ||||
合格 | 在防爆生产区域内的电气设备应选用防爆电气,并有明显的“Ex”标志 | ||||
合格 | 事故照明和疏散指示的连续供电时间不应少于20min,且最低照度不应低于0.5Lx | ||||
合格 | 建筑内部的装修应符合《建筑内部装修设计防火规范》 | ||||
4 | 消防设施及消防泵房 | 不合格 | 消防设施、器具的安装和配备符合有关消防规范要求 | ||
合格 | 消防灭火器材应建立“三定”管理(定点存放、定期检查、定人保管) | ||||
合格 | 常闭式的防火门应处于并闭状态,防火卷帘门应开启灵敏,且下放不应堆放杂物 | ||||
合格 | 消防水泵房内应设两路供电或配备内燃机动力的消防水泵,吸水管不少于2路,消防泵配有备用泵 | ||||
合格 | 甲、乙类厂区应建有稳高压和临时高压消防给水系统,水压不小于0.7MPa | ||||
合格 | 甲、乙类生产装置中,15m以上的工艺平台处宜设消防竖管及消防接口 | ||||
合格 | 室外消防栓的安装点与消防车道路边应小于2m,与建筑物应不小于5m | ||||
有散发可燃物质的贮存场所安装可燃气体报警装置 | |||||
5 | 防火检查及隐患整改 | 合格 | 消防重点单位的进出口处在明显部位应有醒目的各类防火警示标牌 | ||
合格 | 易燃易爆物品应定库定位定量专门存放,不应混存,在存放处有醒目的防火警示标牌和针对性的消防保护措施 | ||||
合格 | 对新、改、扩建和装修工程的现场施工期间的防火工作应有专人负责管理 | ||||
合格 | 对存在的火灾隐患应及时消除,在未消除之前,应当落实防范措施,保障消防安全 | ||||
合格 | 消防重点单位应每日进行防火巡检,其它单位至少每月进行一次防火安全检查 | ||||
6 | 消防档案及防火台帐 | 合格 | 建立健全消防档案或消防安全基本情况、消防安全管理情况 | ||
合格 | 建立的消防台帐有(1)消防组织和会议记录(2)消防安全管理制度汇编(3)消防安全宣传教育及培训(4)防火档案及消防法律文书(5)防火安全检查(6)消防预案及演练记录(7)火灾事故记录(8)消防工作奖惩记录 |
模板二:
企业消防安全检查记录表
序号 | 内 容 | 落实 情况 |
1 | 是否明确消防安全责任人、消防安全管理人,并报消防部门备案。(查看有关文件) | |
2 | 是否确定消防安全归口管理部门及专(兼)职消防管理人员。(查看有关文件) | |
3 | 建筑是否有擅自改动或擅自变更用途的情况。 | |
4 | 大型活动是否经过消防审批。 | |
5 | 消防安全管理制度是否健全。(附1) | |
6 | 禁火部位标志及管理措施是否符合要求。 | |
7 | 每日防火巡查开展情况,检查记录是否齐全。(查看检查记录内容、有无签字,发现的隐患及责令当场整改情况有无记录,附2) | |
8 | 每月一次防火检查开展情况。(查看检查记录内容、有无签字) | |
9 | 火灾隐患整改责任人是否明确,整改措施是否落实。(查看火灾隐患整改报告) | |
10 | 疏散通道、安全出口是否畅通。 | |
11 | 是否设置符合规定的疏散指示标志和应急照明设施。 | |
12 | 灭火器位置醒目,便于取用,定期进行维修保养。 | |
13 | 室内消火栓箱醒目无遮挡,水带、水枪齐全好用。 | |
14 | 室外消火栓、消防水泵接合器完整好用,并设有明确标志。 | |
15 | 防火门是否正常。 | |
16 | 防火卷帘是否正常运行,手动、自动控制功能是否正常。 | |
17 | 机械排烟、送风装置是否正常运行。 | |
18 | 火灾事故广播系统是否正常运行。 | |
19 | 自动喷水灭火系统是否正常运行。 | |
20 | 火灾自动报警及联动控制系统是否正常运行。 | |
21 | 气体灭火系统是否正常运行。 | |
22 | 消防水泵是否正常运行。 | |
23 | 消防水箱是否正常运行。 | |
24 | 消防电梯是否正常运行。 | |
25 | 是否落实消防通讯装备。 | |
26 | 建筑消防设施检查维修保养措施是否落实,是否与具备建筑消防设施维修保养资质的单位签订维修保养合同。 | |
27 | 电气设施是否经消防安全检测。 | |
28 | 有无配防烟面具、手电筒,高层建筑是否配备高空缓降器(建议条款) | |
29 | 消防车通道是否畅通,高层建筑登高消防车停靠位置是否被占用。 | |
30 | 对每名员工每年两次的消防安全教育培训是否落实。(附3) | |
31 | 消防安全重点岗位工作人员是否接受消防部门消防安全专门培训。(查看消防部门核发的消防安全重点岗位培训证书,附4) | |
32 | 每半年一次的灭火和应急疏散预案演练是否开展。(查看演练记录) | |
33 | 消防档案是否齐全。(附5) | |
34 | 消防工作奖惩制度是否落实。 | |
35 | 对承包、租赁单位的消防安全管理工作是否开展。 |
检查单位: 主管负责人:
检查人员: 检查日期:
附录:
【淮矿重评】答好“三问” 筑牢安全屏障
2025-03-21
“不安全行为”清单合集
2025-03-21
学习语丨以优良作风凝心聚力、干事创业
2025-03-21
习近平:坚持和落实“两个毫不动摇”
2025-03-17
工人从0.6米高处坠亡,再次刷新记录!
2025-03-15
梁言顺在全省传达学习全国两会精神大会上强调 高质量完成“十四五”规划目标任务 为全国发展大局贡献更多安徽力量 王清宪唐良智出席
2025-03-15
全面回顾党领导闽西人民革命奋斗的历史
2025-03-15
学习语丨把中央八项规定作为铁规矩、硬杠杠
2025-03-15
童亭矿安全办公会要求:紧盯重点 抓好落实 以高标准迎接一季度体系检查
2025-03-12
以全面从严治党推动“深改巨轮”行稳致远
2025-03-11