检修作业又夺命!80%以上检维修事故都因它而起!
2020-09-10
9月8日9时10分许,山西襄汾宏源焦化有限公司烟气脱硫风机突发停机异常,现场2名职工在巡查过程中因烟道爆裂受伤,送往医院后经抢救无效死亡。
据央视报道,针对此次事件,襄汾县已成立事故调查组,聘请专家赶赴现场勘察原因,并对焦炉和化产区域进行了安全处置,县政府组织各相关企业紧急召开警示教育会。
据新京报消息,记者搜索天眼查发现,2018年11月,该公司因安全设备使用维护类违法,被山西省安全生产监督管理局罚款3万元。
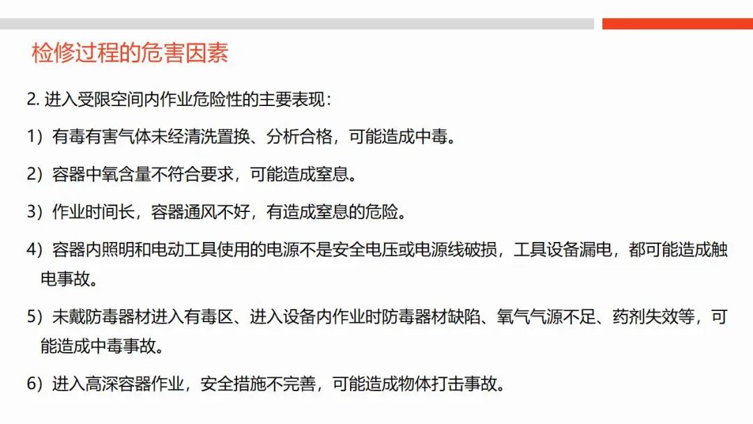
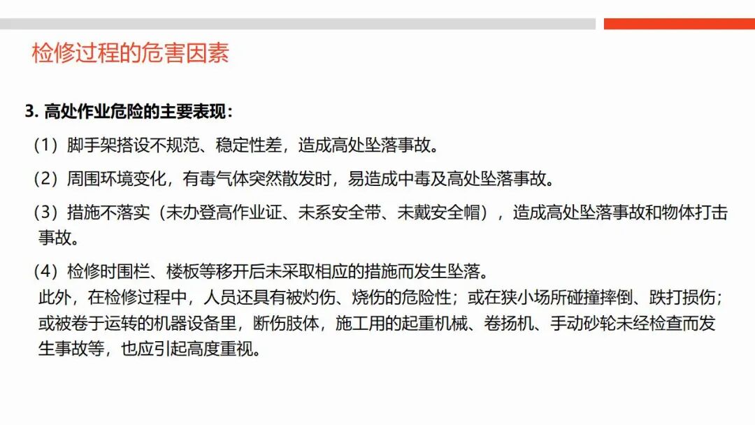
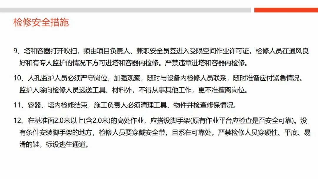
检维修工作在日常生产中常常会碰到
检维修看似简单,实则十分危险
有关数据表明,在检维修过程中
因作业人员的不安全行为造成的事故
约占事故总数的八成以上
小编总结了5起近年检维修事故典型案例
望大家引以为戒!
1.2020年1月5日上午,江西石磊氟化工有限责任公司进行检修作业中,发生氢氟酸中毒事故,导致在现场查看检修情况的企业副总文兵斌死亡,1名检修人员受伤。
直接原因是检维修作业中,二人未佩戴劳动防护用品,检修人员违章冒险作业,导致大量含有氢氟酸的循环水直接喷射到二人的脸部及嘴上还有脚面。
3.2020年7月12日10时许,福建省龙岩市新罗区铁山镇东宝山龙岩卓越新能源股份有限公司在机器检修过程中意外发生火情,造成厂区员工2人失踪、3人受伤。现场会商分析认为,火灾是由于检修时引发生物质柴油燃烧所致。
爆炸:
机械伤害:
▲网络配图。辊道是轧钢车间运送轧件的主要设备。
(以下内容仅供参考)
免责声明:
本公众号部分转载的文章、图文、视频来自网络,其版权和文责属原作者所有,若您是原作者且不希望文章被转载,请联系我们处理(电话:4963256)
微信公众号:TTMKWXT
责任编辑:李立峰 | 编辑:常新矿
【淮矿重评】答好“三问” 筑牢安全屏障
2025-03-21
“不安全行为”清单合集
2025-03-21
学习语丨以优良作风凝心聚力、干事创业
2025-03-21
习近平:坚持和落实“两个毫不动摇”
2025-03-17
工人从0.6米高处坠亡,再次刷新记录!
2025-03-15
梁言顺在全省传达学习全国两会精神大会上强调 高质量完成“十四五”规划目标任务 为全国发展大局贡献更多安徽力量 王清宪唐良智出席
2025-03-15
全面回顾党领导闽西人民革命奋斗的历史
2025-03-15
学习语丨把中央八项规定作为铁规矩、硬杠杠
2025-03-15
童亭矿安全办公会要求:紧盯重点 抓好落实 以高标准迎接一季度体系检查
2025-03-12
以全面从严治党推动“深改巨轮”行稳致远
2025-03-11