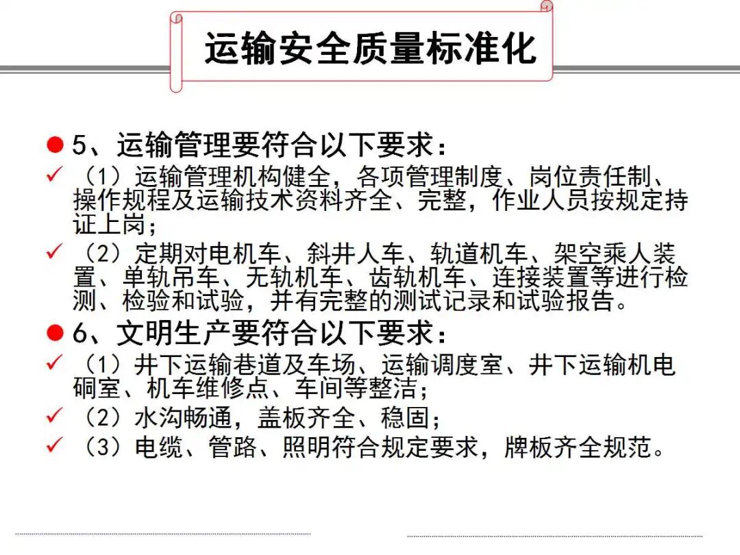
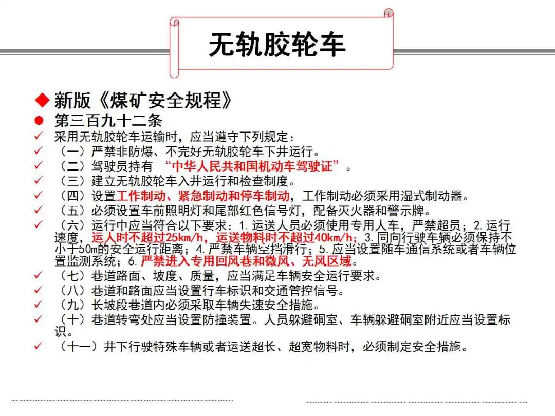
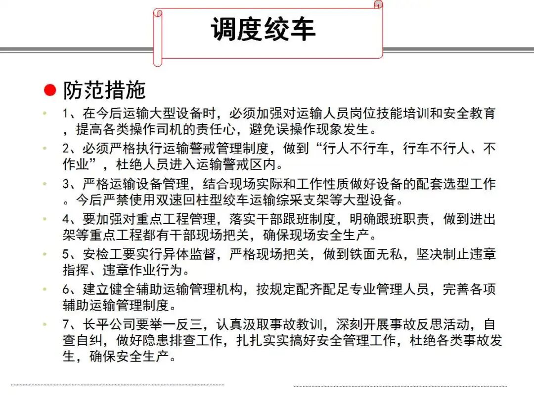
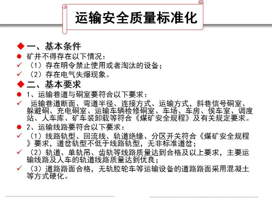
童亭微学堂

【PPT】煤矿辅助运输管理

2020-05-02

正文

▼


▍内容来源:网络




免责声明:

本公众号部分转载的文章、图文、视频来自网络,其版权和文责属原作者所有,若您是原作者且不希望文章被转载,请联系我们处理(电话:4963256)




微信公众号:TTMKWXT
责任编辑:李立峰 | 编辑:常新矿
  • 【淮矿重评】答好“三问” 筑牢安全屏障

    2025-03-21

  • ​“不安全行为”清单合集

    2025-03-21

  • 学习语丨以优良作风凝心聚力、干事创业

    2025-03-21

  • 习近平:坚持和落实“两个毫不动摇”

    2025-03-17

  • 工人从0.6米高处坠亡,再次刷新记录!

    2025-03-15

  • 梁言顺在全省传达学习全国两会精神大会上强调 高质量完成“十四五”规划目标任务 为全国发展大局贡献更多安徽力量 王清宪唐良智出席

    2025-03-15

  • 全面回顾党领导闽西人民革命奋斗的历史

    2025-03-15

  • 学习语丨把中央八项规定作为铁规矩、硬杠杠

    2025-03-15

  • 童亭矿安全办公会要求:紧盯重点 抓好落实 以高标准迎接一季度体系检查

    2025-03-12

  • 以全面从严治党推动“深改巨轮”行稳致远

    2025-03-11

点击加载更多
版权:童亭煤矿  设计:杜伟