特种作业目录最新调整的解读:特种作业,这些你必须知道!

2021-03-17

图片


为更加有效发挥特种作业人员在防范遏制生产安全事故中的作用,应急管理部安全基础司组织有关单位对现有特种作业目录进行了修订,形成了 《特种作业目录(征求意见稿)》。2020年,应急管理部安全基础司发布《关于征求《特种作业目录(征求意见稿)》意见的函》 ,向社会公开征求意见。

现行特种作业目录于2010年印发,共10个作业类别、54个操作项目(含煤矿),实施近10年来,逐渐出现了一些不适应不符合的问题。

修订后的目录包括12个作业类别,66个操作项目(其中包括“有限空间监护作业”、“重点监管的危险化学品仓储作业”)。

【修改的主要内容如下】

(一)删除部分

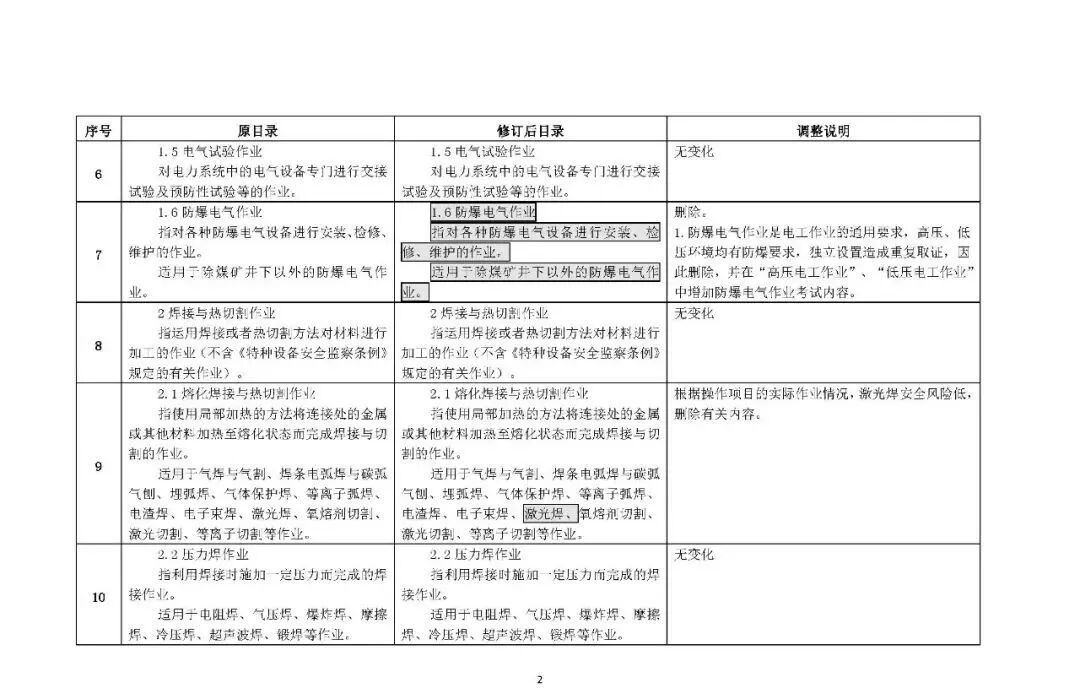
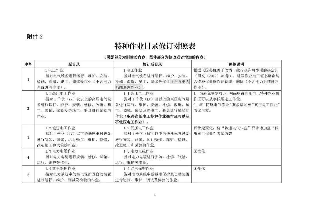
1.电工作业类别。删除“防爆电气作业”1个操作项目,将相关要求融入“高压电工作业”“低压电工作业”操作项目。

理由:现行的《低压电工作业人员安全技术培训大纲和考核标准》已包含有防爆电气作业相关内容,且无论是在高压(≥1千伏)作业环境,还是低压(<1千伏)作业环境,都有防爆的要求,“防爆电气作业”独立设置造成重复取证。可在高压及低压电工作业中充实防爆电气作业要求。

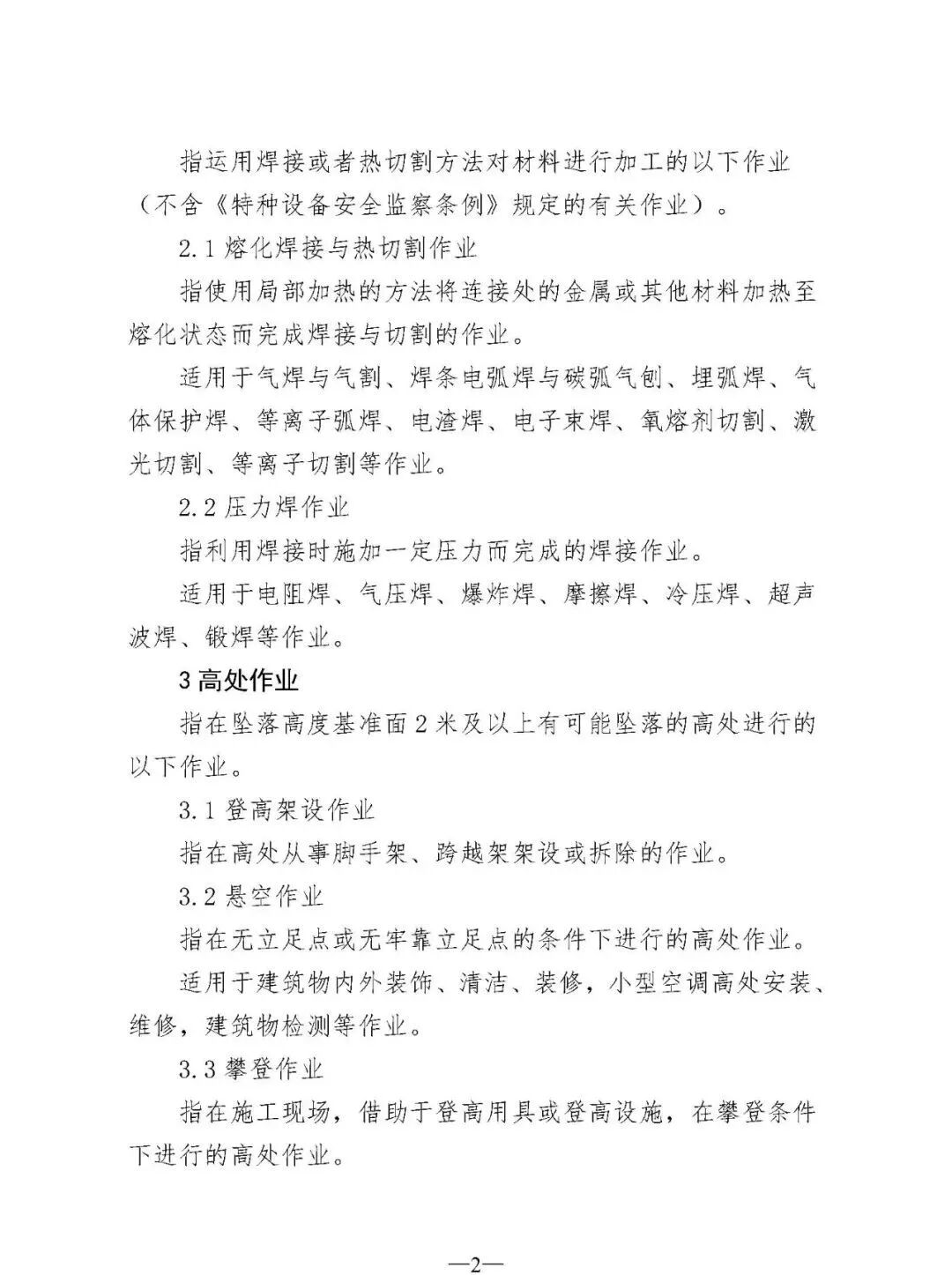
2.焊接与热切割作业类别。删除“钎焊作业”1个操作项目。

理由:“钎焊作业”主要用于制造精密仪表、电气零部件、异种金属构件及负载薄板结构,随着技术进步,“钎焊作业”危险性明显降低,风险可控。

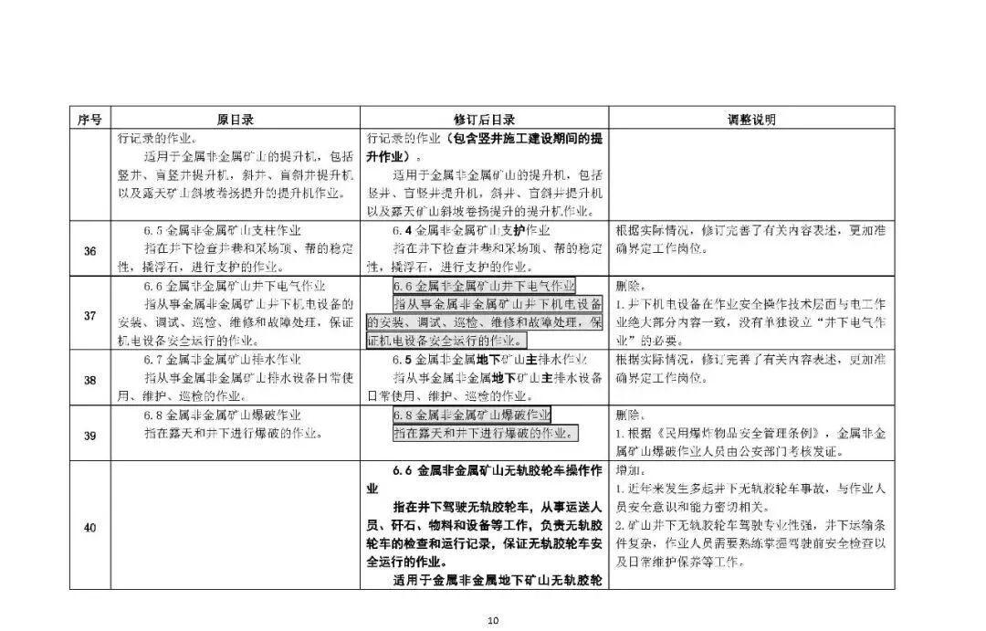
3.金属非金属矿山安全作业类别。删除“金属非金属矿山 安全检查作业”、“金属非金属矿山井下电气作业”、“金属非金属矿山爆破作业”3 个操作项目。

理由: 一是目前实际从事安全监督检查人员普遍是已取证的安全管理人员,可以达到安全要求。 二是金属非金属矿山井下电气作业工作内容与电工作业重复,无过多特殊要求,没有必要单列。三是爆破作业按相关条例规定已由公安部门核发爆破作业人员操作证,没有必要重复取证。

(二)增加部分

1.增加有限空间安全作业类别。设“有限空间监护作业”1个操作项目。

理由: 一是有限空间作业事故频发,伤亡多,2010至2019年,全国工贸行业共发生有限空间作业较大事故192起,死亡609人,事故起数和死亡人数呈逐年上升趋势,这些事故严重暴露出有限空间作业安全风险辨识不到位、作业不规范,施救不当导致人员伤亡扩大等问题突出。 二是2010年北京市开展了有限空间现场监护人员(或管理人员)作为特种作业人员试点工作,对遏制有限空间事故起到了较大作用。 三是有限空间作业风险主要来自于特殊环境,作业本身不具备特殊的安全风险,为避免范围过大,将特种作业范围限定为监护作业,主要发挥强制性开展作业前、作业中风险辨识和管控的作用。

2.增加应急救援作业类别。设“矿山救援作业”、“危险化学品救援作业”、“建筑物坍塌救援作业”、“水域救援作业”、“高空救援作业”、“直升机救援作业”6 个操作项目。

理由: 一是有关作业危险性大,实施准入管理既是提高救援专业化水平、保护救援人员自身安全的需要,也是防止盲目施救造成事故扩大的需要。 二是实施准入管理可以为政府有效动员、甄别和引导社会力量参与救援提供抓手和依据,从而更加高效调配救灾资源,确保救援现场规范有序。

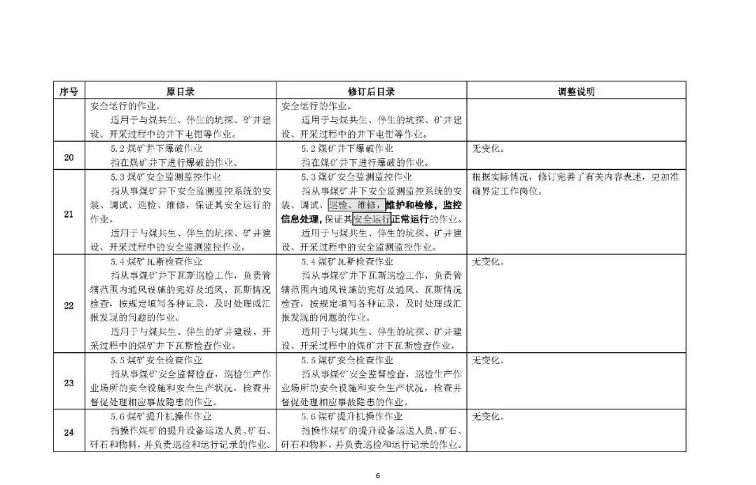
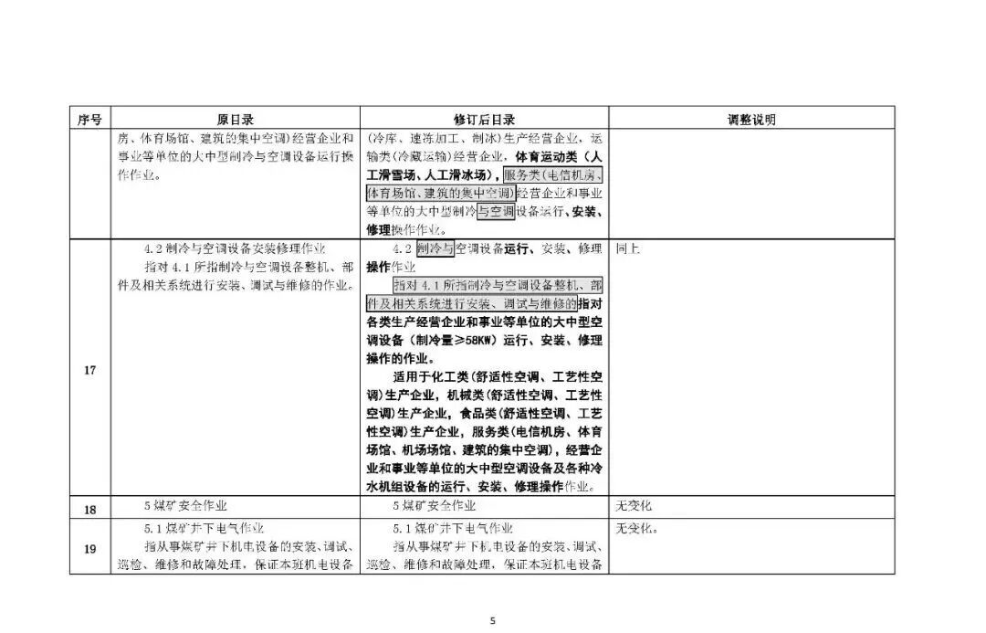
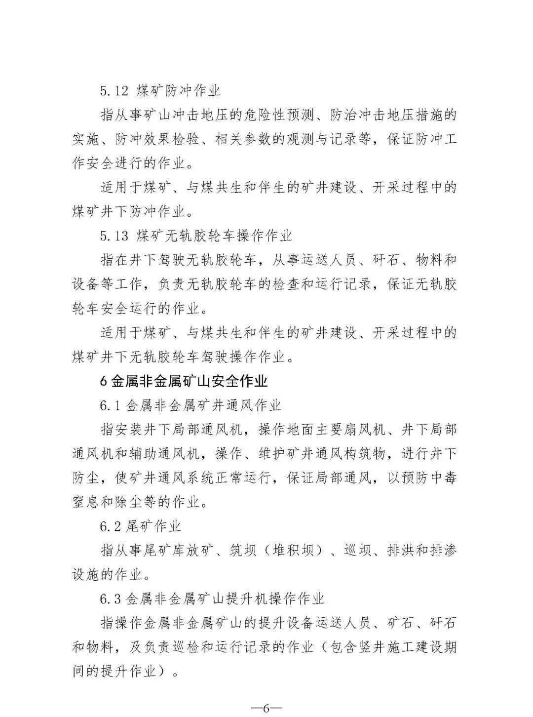
3.在煤矿安全作业类别中,增加“煤矿防冲作业”“煤矿无轨胶轮车操作作业”2个操作项目。

理由: 一是随着煤矿开采强度和深度不断增加,冲击地压灾害日益严重,目前已经成为威胁煤矿安全生产的重大灾害之一。煤矿防冲作业(防冲危险性预测、防冲措施的实施、相关参数的观测与记录等)是防治冲击地压关键基础环节,符合特种作业独立性、危险性和特殊性等要求。 二是2017 年至今,全国共发生井下无轨胶轮车运输事故9起,死亡33人。煤矿井下无轨胶轮车驾驶与一般车辆驾驶相比专业性更强,且井下运输条件复杂(光线阴暗,路面不平,坡道、弯道、交叉路口多, 道路狭窄,人车混行),需熟练掌握驾驶前安全检查及日常维护保养等工作,对操作人员安全知识、操作技能和工作责任心要求高。

4.在金属非金属矿山安全作业类别中,增加“金属非金属矿山无轨胶轮车操作作业”1个操作项目。

理由:同“煤矿无轨胶轮车操作作业”。

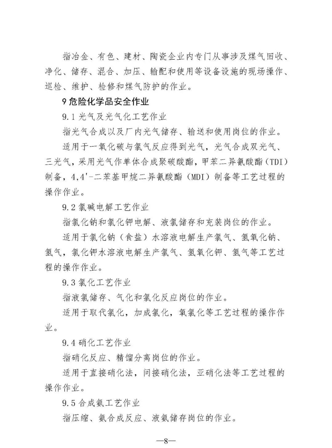
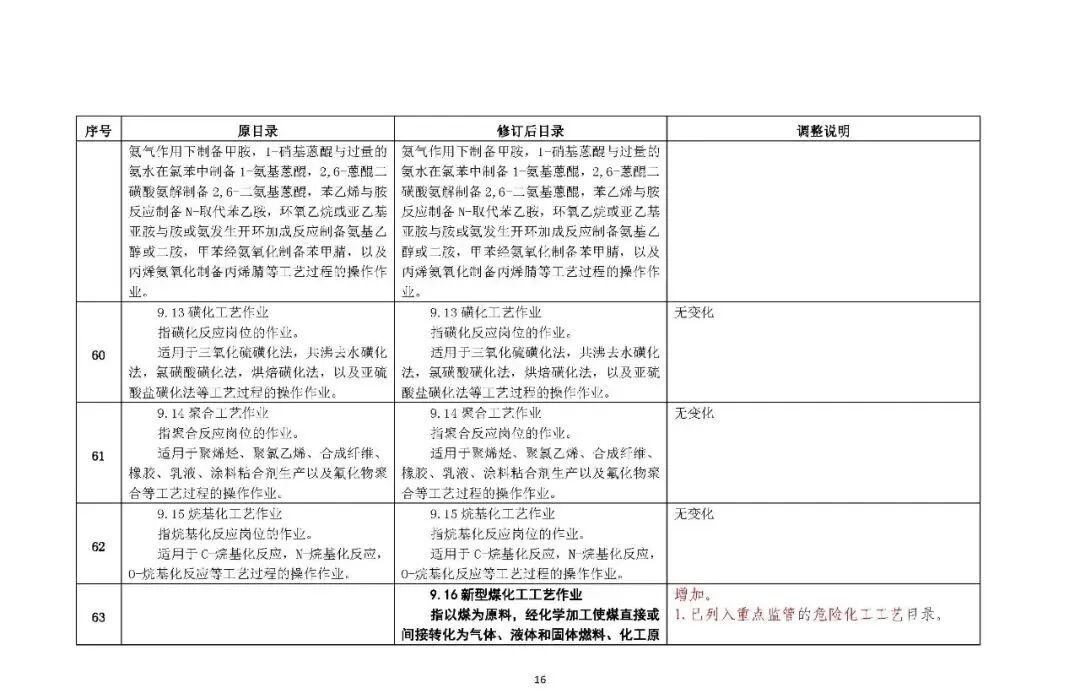
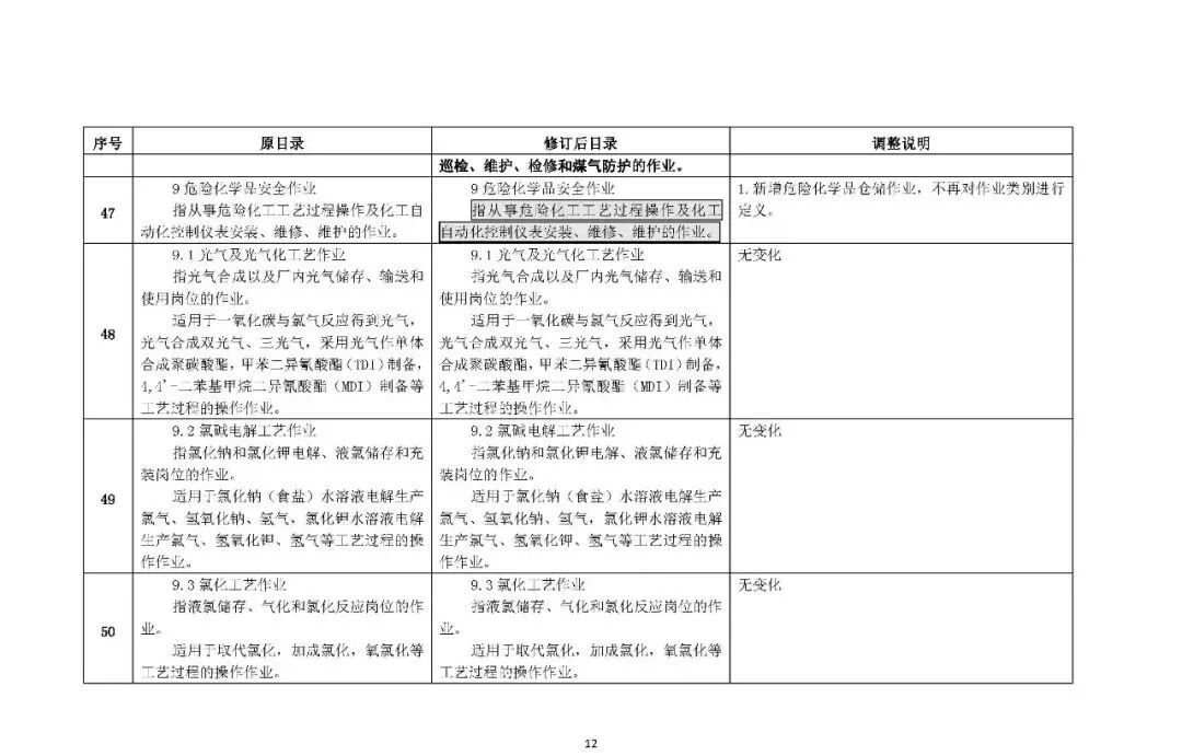
5.在危险化学品安全作业类别中,增加“新型煤化工工艺作业”“电石生产工艺作业”“偶氮化工艺作业”“重点监管的危险化学品仓储作业”4 个操作项目。

理由: 一是依据原总局《关于公布第二批重点监管危险化工工艺目录和调整首批重点监管危险化工工艺中部分典型工艺的通知》(安监总管三〔2013〕3 号),将“新型煤化工工艺作业” 等3个操作项目纳入目录管理,加上“重点监管危险化学品作业”操作项目及原目录15个危险化工工艺作业,基本涵盖当前危险化工工艺特点; 二是重点监管的危险化学品仓储作业专业性强、安全风险大,对作业人员要求高,需具备健康安全防护、化学品禁忌、应急处置等知识和技能,认真汲取天津港瑞海公司危险化学品仓库“8.12”特大火灾爆炸事故等教训,有必要将危险化学品仓储作业纳入目录,进一步强化安全管理。

(三)对操作项目进行调整,人员范围总体减少部分

1.在焊接与热切割作业类别中,“熔化焊接与热切割”操作项目的适用范围中删去了“激光焊”。

理由:激光焊属机器人程序控制操作,危险性仅是针对焊接环境周围群体,没有必要作为特种作业进行管理。

2.在高处作业类别中,将原“高处安装、维护、拆除作业”拆分为“悬空作业”和“攀登作业”2个操作项目。

理由:存在高处作业的行业越来越多,作业环境复杂度也在不断增大,通过作业方式区分,并明确适用范围,可覆盖原“高处安装、维护、拆除作业”中6个类别,且便于界定工作岗位,避免重复取证,符合“放管服”要求。

3.在制冷与空调作业类别,将原“制冷与空调设备运行操作作业”“制冷与空调设备安装修理作业”2个操作项目修改为 “制冷设备运行、安装、修理操作作业”和“空调设备运行、安装、修理操作作业”2个操作项目。

理由: 一是制冷、空调是两个范畴。制冷、空调工况不同, 制冷剂差别较大,两种作业人员需掌握技能差异较大,应作区分; 二是无论制冷设备还是空调设备,运行、安装、修理操作技能在实际生产中是无法独立的,作业人员均需掌握,应作合并。操作项目重新划分后定位更精准,便于界定工作岗位,进一步提升制冷与空调作业类别的针对性和有效性。

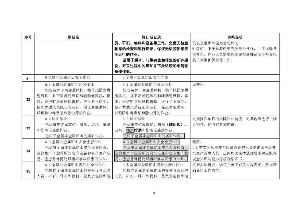
4.在煤矿安全作业类别中,将原“煤矿采煤机(掘进机) 操作作业”拆分为“煤矿采煤机操作作业”“煤矿掘进机操作作业”2个操作项目。

理由:煤矿采煤机和掘进机操作作业属于两个不同的操作作业,作业环境和作业内容均不相同,将其分列为煤矿采煤机操作作业和煤矿掘进机操作作业2个操作项目。

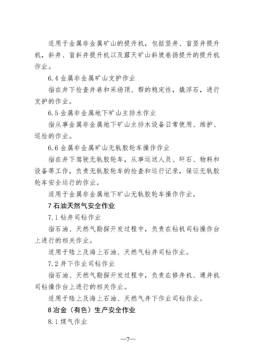
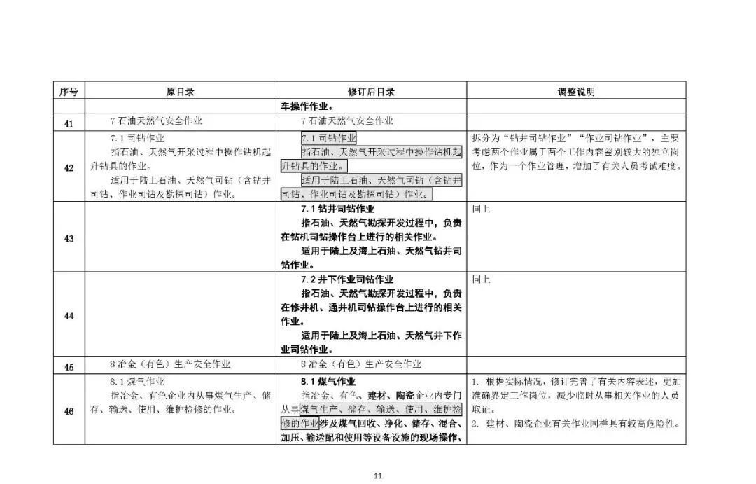
5.在石油天然气安全作业类别中,将原“司钻作业”拆分为“钻井司钻作业”和“作业司钻作业”2个操作项目,适用范围扩大至海洋石油、天然气司钻作业。

理由:钻井和井下作业使用设备不同,工艺不同,作业过程的安全风险与管控措施不同,实际工作中属两个不同工作岗位,拆分处理更加准确。海洋石油钻井、作业安全风险因特殊环境比陆地更突出,应纳入特种作业管理。

6.在冶金(有色)生产安全作业类别中,修改完善了“煤气作业”操作项目定义和适用范围。

理由: 一是冶金有色企业产生的冶金煤气主要安全风险是中毒、火灾和爆炸,容易引发群死群伤。现行目录中“煤气作业”定义过于笼统,针对性不强,取证范围不尽合理,修改后更加精准,有利于突出实际存在高风险的作业岗位。 二是建材、陶瓷企业有关作业同样具有较高危险性,将适用范围扩大至建材、陶瓷企业。

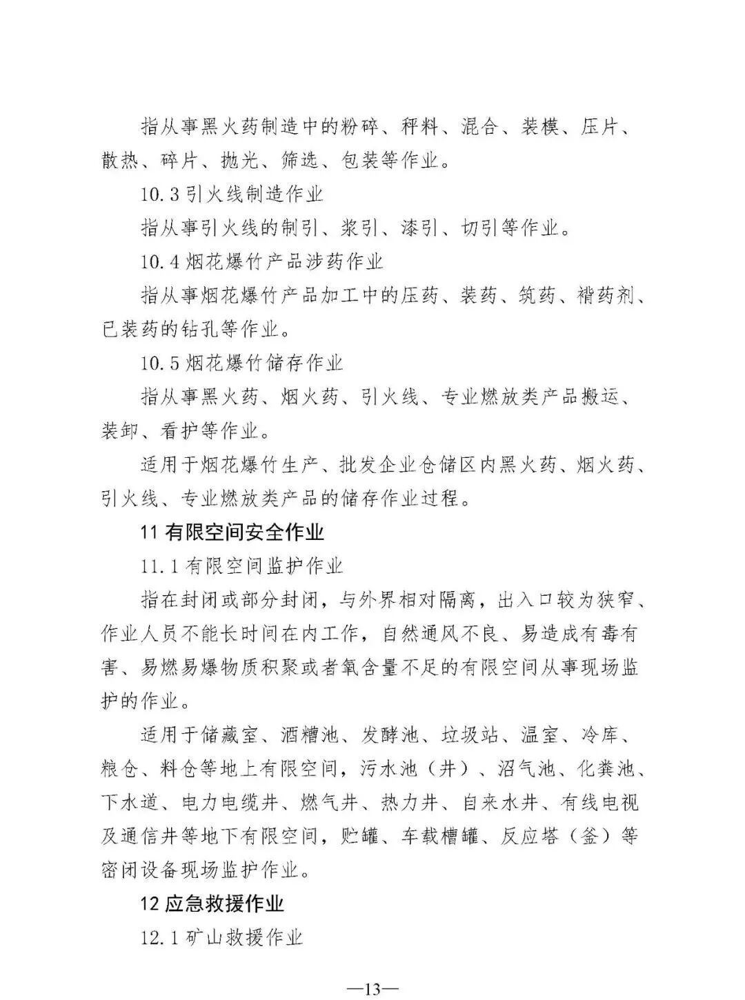
7.在烟花爆竹安全作业类别中,修改完善“烟花爆竹储存作业”操作项目定义并明确适用范围。

理由: 一是C级及以下成品一般不存在整体爆炸危险,但现行定义较笼统,取证人员范围太宽泛。 二是烟花爆竹生产企业中的引火线、黑火药、烟火药、有药半成品的搬运、储存保管作业危险性大且易酿事故,应在定义中加以明确。 三是进一步明确企业范围,重点适用于烟花爆竹生产、批发企业,不包括零售企业,因零售企业人员较少,一般都是企业负责人或安全管理人员兼任,已按规定参加安全生产知识和管理能力考核。

(四)规范了5个作业类别和9个操作项目的文字表述分别是电工作业、高处作业、制冷与空调作业、危险化学品安全作业、烟花爆竹安全作业5个作业类别;煤矿安全作业类别中的“煤矿安全监测监控作业”“煤矿防突作业”“煤矿探放水作业”3个操作项目;金属非金属矿山安全作业类别中的“尾矿作业”“金属非金属矿山提升机操作作业”“金属非金属矿山支护作业”“金属非金属地下矿山主排水作业”4个操作项目;烟花爆竹安全作业类别中的“烟火药制造作业”“黑火药制造作业”2个操作项目。

图片

图片

图片

图片

图片

图片

图片

图片

图片

图片

图片

图片

图片

图片

图片

图片

图片

图片

图片

图片

图片

图片

图片

图片

图片

图片

图片

图片

图片

图片

图片

图片

图片

图片

图片



关于特种作业,这些你必须知道
到底什么是特种作业人员?
特种作业人员可以领取
职业技能提升行动补贴吗?
特种作业证书丢失怎么办? 
应急管理部培训中心法律、培训、考核、证书四方面权威解答特种作业常见问题。
图片

01

法律篇






一、特种作业人员持证上岗有哪些法律法规要求?



1.《安全生产法》第二十七条规定:“生产经营单位的特种作业人员必须按照国家有关规定经专门的安全作业培训,取得相应资格,方可上岗作业。”
“特种作业人员的范围由国务院安全生产监督管理部门会同国务院有关部门确定。”
2.《矿山安全法》第二十六条第二款规定:“矿山企业安全生产的特种作业人员必须接受专门培训,经考核合格取得操作资格证书的,方可上岗作业。” 
3.《安全生产许可证条例》第六条第五款,把“特种作业人员经有关业务主管部门考核合格,取得特种作业操作资格证书”作为企业取得安全生产许可证的必备条件之一。
4.《安全生产法》第九十四条规定:“生产经营单位有下列行为之一的,责令限期改正,可以处五万元以下的罚款;逾期未改正的,责令停产停业整顿,并处五万元以上十万元以下的罚款,对其直接负责的主管人员和其他直接责任人员处一万元以上二万元以下的罚款”,其中第(七)项规定“特种作业人员未按照规定经专门的安全作业培训并取得相应资格,上岗作业的。”

二、什么是特种作业人员?



《特种作业人员安全技术培训考核管理规定》第三条规定:“特种作业,是指容易发生事故,对操作者本人、他人的安全健康及设备、设施的安全可能造成重大危害的作业。特种作业的范围由特种作业目录规定。”
“特种作业人员,是指直接从事特种作业的从业人员。”

三、从事特种作业的人员应当符合哪些基本条件?



《特种作业人员安全技术培训考核管理规定》第四条规定,特种作业人员应当符合下列条件:
1.年满18周岁,且不超过国家法定退休年龄;
2.无妨碍从事相应特种作业的器质性心脏病、癫痫病、美尼尔氏症、眩晕症、癔病、震颤麻痹症、精神病、痴呆症以及其他疾病和生理缺陷(根据《中华人民共和国应急管理部公告》(2018年第12号),申请办理特种作业操作证时,申请人不再提交体检证明,改为个人健康书面承诺);
3.具有初中及以上文化程度(危险化学品、煤矿特种作业人员应当具备高中及以上文化程度);
4.具备必要的安全技术知识与技能;
5.相应特种作业规定的其他条件。

四、特种作业范围有哪些?



根据《特种作业人员安全技术培训考核管理规定》的附件《特种作业范围》和《关于做好特种作业(电工)整合工作有关事项的通知》(安监总人事〔2018〕18号),包括11个类别54个操作项目(工种)。具体如下:

特种作业目录
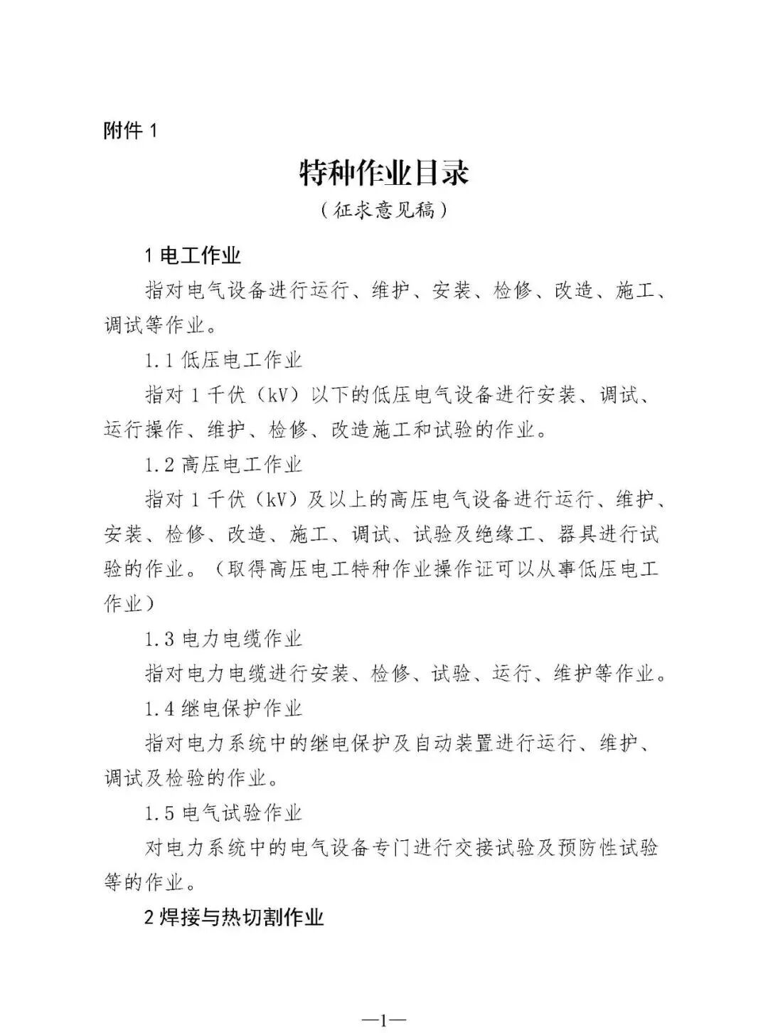
1电工作业
1.1低压电工作业
1.2高压电工作业
1.3电力电缆作业
1.4继电保护作业
1.5电气试验作业
1.6防爆电气作业


2焊接与热切割作业
2.1熔化焊接与热切割作业
2.2压力焊作业
2.3钎焊作业


3高处作业
3.1登高架设作业
3.2高处安装、维护、拆除作业


4制冷与空调作业
4.1制冷与空调设备运行操作作业
4.2制冷与空调设备安装修理作业


5煤矿安全作业
5.1煤矿井下电气作业
5.2煤矿井下爆破作业
5.3煤矿安全监测监控作业
5.4煤矿瓦斯检查作业
5.5煤矿安全检查作业
5.6煤矿提升机操作作业
5.7煤矿采煤机(掘进机)操作作业
5.8煤矿瓦斯抽采作业
5.9煤矿防突作业
5.10煤矿探放水作业


6金属非金属矿山安全作业
6.1金属非金属矿井通风作业
6.2尾矿作业
6.3金属非金属矿山安全检查作业
6.4金属非金属矿山提升机操作作业
6.5金属非金属矿山支柱作业
6.6金属非金属矿山井下电气作业
6.7金属非金属矿山排水作业
6.8金属非金属矿山爆破作业


7石油天然气安全作业
7.1司钻作业


8冶金(有色)生产安全作业
8.1煤气作业


9危险化学品安全作业
9.1光气及光气化工艺作业
9.2氯碱电解工艺作业
9.3氯化工艺作业
9.4硝化工艺作业
9.5合成氨工艺作业
9.6裂解(裂化)工艺作业
9.7氟化工艺作业
9.8加氢工艺作业
9.9重氮化工艺作业
9.10氧化工艺作业
9.11过氧化工艺作业
9.12胺基化工艺作业
9.13磺化工艺作业
9.14聚合工艺作业
9.15烷基化工艺作业
9.16化工自动化控制仪表作业


10烟花爆竹安全作业
10.1烟火药制造作业
10.2黑火药制造作业
10.3引火线制造作业
10.4烟花爆竹产品涉药作业
10.5烟花爆竹储存作业


11应急管理部认定的其他作业

02

培训篇






一、特种作业人员安全技术培训有哪些基本要求



《特种作业人员安全技术培训考核管理规定》第九条规定:“特种作业人员应当接受与其所从事的特种作业相应的安全技术理论培训和实际操作培训。”

“已经取得职业高中、技工学校及中专以上学历的毕业生从事与其所学专业相应的特种作业,持学历证明经考核发证机关同意,可以免予相关专业的培训。”

二、特种作业人员依据什么内容培训?



依据《特种作业人员安全技术培训大纲和考核标准(试行)》(安监总培训〔2011〕112号)、《关于做好特种作业(电工)整合工作有关事项的通知》(安监总人事〔2018〕18号)等有关要求对特种作业人员进行安全技术培训。

三、特种作业人员培训对学时有什么要求?



《特种作业人员安全技术培训大纲和考核标准(试行)》(安监总培训〔2011〕112号)、《关于做好特种作业(电工)整合工作有关事项的通知》(安监总人事〔2018〕18号)等对各操作项目(工种)的培训学时有明确规定,操作项目不同,其相应的学时要求也不同。例如:高压电工作业,初训为154学时,其中安全知识82学时、实际操作72学时;登高架设作业,初训为100学时,其中安全知识40学时、实际操作60学时。复审一般要求不低于8学时(煤矿不少于24学时)。

四、特种作业操作证多久复审一次?



《特种作业人员安全技术培训考核管理规定》规定,特种作业操作证有效期为6年,每3年复审一次(不含煤矿),每6年换发一次证书。

五、特种作业操作证什么情况下可以延长复审时间?



《特种作业人员安全技术培训考核管理规定》第二十一条规定:“特种作业人员在特种作业操作证有效期内,连续从事本工种10年以上,严格遵守有关安全生产法律法规的,经原考核发证机关或者从业所在地考核发证机关同意,特种作业操作证的复审时间可以延长至每6年1次。” 

六、特种作业操作证复审有哪些要求?



《特种作业人员安全技术培训考核管理规定》第二十二条规定,特种作业操作证需要复审的,应当在期满前60日内,由申请人或者申请人的用人单位向原考核发证机关或者从业所在地考核发证机关提出申请,并提交下列材料:
(一)社区或者县级以上医疗机构出具的健康证明(根据《中华人民共和国应急管理部公告》(2018年第12号),申请办理特种作业操作证时,申请人不再提交体检证明,改为个人健康书面承诺);
(二)从事特种作业的情况;
(三)安全培训考试合格记录。
特种作业操作证有效期届满需要延期换证的,应当按照前款的规定申请延期复审。

七、特种作业人员可以领取职业技能提升行动补贴吗?



根据《国务院办公厅关于印发职业技能提升行动方案(2019—2021年)的通知》(国办发〔2019〕24号),应急管理部 人力资源社会保障部 教育部 财政部 国家煤矿安监局联合印发了《关于高危行业领域安全技能提升行动计划的实施意见》(应急〔2019〕107号),目前各省(区、市)和新疆生产建设兵团均印发了高危行业领域安全技能提升行动计划实施方案,对于参加培训后取得特种作业操作证书的人员,将按规定给予职业培训补贴。

根据国办发〔2019〕24号,职业技能提升行动补贴标准由各地根据实际确定,参加培训后取得特种作业操作证书的人员可以咨询当地应急管理部门或人力资源社会保障部门了解详细情况。


03

考核篇




一、特种作业人员安全技术考试包括哪些项目?



《安全生产资格考试与证书管理暂行办法》第九条第一款规定:“特种作业人员操作资格考试分为安全生产知识考试和实际操作考试。安全生产知识考试合格后,方可进行实际操作考试。”

二、特种作业人员安全技术考试采取什么方式?



《安全生产资格考试与证书管理暂行办法》第九条第二款规定:“安全生产知识考试在考试点进行,实行计算机考试。”
“实际操作考试应当在具备实际操作考试条件的考试点,采取现场实际操作或者仿真模拟操作等方式进行。” 

三、特种作业人员安全技术考试多少分合格?



《安全生产资格考试与证书管理暂行办法》第九条规定,安全生产知识考试和实际操作考试的考试时间均为120分钟,满分为100分,80分以上为合格。

四、特种作业人员安全技术考试是否允许补考?



《安全生产资格考试与证书管理暂行办法》第十条规定:“考试不及格的,允许补考1次。考试合格成绩有效期为12个月。”《特种作业人员安全技术培训考核管理规定》第十三条第三款规定:“经补考仍不及格的,重新参加相应的安全技术培训。”

五、特种作业考试过程有什么要求?



《安全生产资格考试与证书管理暂行办法》第十七条规定:“考试点应当对考试过程进行全程录像,录像资料应当建立档案,妥善保管,保存期限不少于3年。”

六、特种作业考试违纪如何处理?



《安全生产资格考试与证书管理暂行办法》第二十一条规定:“考生有违反考试纪律行为的,考试机构根据有关规定,视其情节、后果,分别给予口头警告、责令离开考场并取消本场考试成绩、一年内不得报名参加安全生产资格考试的处理。”

七、什么情况下考核发证机关应当撤销特种作业操作证?



《特种作业人员安全技术培训考核管理规定》第三十条规定,有下列情形之一的,考核发证机关应当撤销特种作业操作证:
(一)超过特种作业操作证有效期未延期复审的;
(二)特种作业人员的身体条件已不适合继续从事特种作业的;
(三)对发生生产安全事故负有责任的;
(四)特种作业操作证记载虚假信息的;
(五)以欺骗、贿赂等不正当手段取得特种作业操作证的。
特种作业人员违反前款第四项、第五项规定的,3年内不得再次申请特种作业操作证。

八、伪造、变造、买卖特种作业操作证的法律后果是什么?



《中华人民共和国刑法》第二百八十条规定:“伪造、变造、买卖或者盗窃、抢夺、毁灭国家机关的公文、证件、印章的,处三年以下有期徒刑、拘役、管制或者剥夺政治权利,并处罚金;情节严重的,处三年以上十年以下有期徒刑,并处罚金。” 

04

证书篇





图片

新版特种作业操作证的式样?

图片
图片
图片

新版证书有几种形式?

新版证书分为:PVC卡实体证书、电子证书和纸质打印版证书。PVC卡实体证书根据申请人现实需要发放,电子证书是实体证书的线上形态,与实体证书具有同等法律效力。



图片



图片

电子证书给持证人、用人企业和监督检查带来什么新的体验?

根据不同类别人员、不同业务场景的多元化用证需求和习惯,大力推进安全合格证和特种作业操作证线上线下融合管理。持证人可根据习惯,在不同的证书使用场景下,自由选择使用实体证书或电子证书,忘带实体证书时,手机里的电子证书或者纸质打印证书也能同样使用。用人单位招录新员工和安全生产监管人员到企业检查,关注官方微信公众号(国家安全生产考试)后,拿出手机扫一扫,就可辨明证书真伪,极大提高工作效率。

图片

取得新版证书的个人如何获取电子证书或纸质证书?



方法一:使用手机关注官方微信公众号(国家安全生产考试),按要求注册并进行实人认证后,在“我的证书”功能下载打印电子证书。

1.扫描二维码,关注微信公众号(国家安全生产考试)。



2.按步骤完成注册,获取电子证书。



图片



 
方法二:登录应急管理部政府网站(http://www.mem.gov.cn/),从“服务”中的“查询服务”进入“特种作业操作证及安全生产知识和管理能力考核合格信息查询平台”,使用注册并实人认证的手机号登录系统,下载打印电子证书。

图片

如何查验证书真伪?



(一)对于旧版证书。必须使用“特种作业操作证及安全生产知识和管理能力考核合格信息查询平台”查验证书真伪。

直接输入网址“http://cx.mem.gov.cn/”,或登录应急管理部政府网站(http://www.mem.gov.cn/),从“服务”中的“查询服务”进入“特种作业操作证及安全生产知识和管理能力考核合格信息查询平台”,查询证书信息。

(二)对于新版证书。可使用“特种作业操作证及安全生产知识和管理能力考核合格信息查询平台”或微信公众号(国家安全生产考试)查验证书真伪。

1.使用“特种作业操作证及安全生产知识和管理能力考核合格信息查询平台”查验新版证书步骤同查验旧版证书步骤。

2.使用微信公众号(国家安全生产考试)查验新版证书时,必须关注公众号(国家安全生产考试),使用公众号中“扫码查询”扫描证书二维码获取证书信息。凡是直接使用微信“扫一扫”扫描证书二维码即可获取证书信息的情况,均为假冒证书。 



图片

如何判断证书查询平台和微信公众号(国家安全生产考试)真伪?



(一)证书查询平台。网址是判断证书查询平台真伪的唯一标准,全国统一的应急管理部门特种作业操作证及安全生产知识和管理能力考核合格信息官方查询平台网址是“http://cx.mem.gov.cn/”。

证书查询平台是特种作业操作证及安全生产知识和管理能力考核合格信息唯一合法有效查询平台,对于发现的仿冒证书查询平台及售卖假冒证书线索,请您拨打“12350”进行举报。

(二)微信公众号(国家安全生产考试)。账号主体是“应急管理部培训中心(煤炭工业人才交流培训中心)”,并对公众号进行了微信认证。

使用微信公众号(国家安全生产考试)获取电子证书时,必须关注公众号(国家安全生产考试),通过“我的证书”进行用户注册和实人认证后,才可获取电子证书。凡是在公众号中没有进行用户注册和实人认证即可获取电子证书的,该公众号均为假冒微信公众号。



 
图片

为什么在证书查询平台上查不到我的证书信息? 



(一)请确认本人所持证书是否真实有效。

(二)部分地区核发的证书信息需3个工作日后方可查询,请耐心等待。

(三)若您的证书一直无法查询到信息,可联系证书签发机关上报证书信息。



 
图片

在证书查询平台上查到的证书信息有误怎么办? 

证书查询平台的数据均由各地证书签发机关上报,您可联系证书签发机关对证书信息进行核对处理。
 
图片

实体证书丢失怎么办? 



旧版实体证书损毁或遗失的,持证人可向原考核发证机关咨询补办事宜。

新版实体证书损毁或遗失的,不必向证书签发机关申请补办,持证人可以直接使用电子证书或打印的纸质证书作为凭证。



 
图片

新旧版证书如何有效衔接? 

一是新版证书自《应急管理部办公厅关于更新安全生产知识和管理能力考核合格证、特种作业操作证式样的通知》(应急厅〔2019〕53号)印发之日起启用,旧版安全合格证和特种作业操作证即日起停止核发。
二是《通知》印发后新核发的证书,信息系统自动生成电子证书。由于旧版证书缺乏电子照片等信息,信息系统无法对旧版证书自动生成电子证书。
三是已核发的旧版证书在有效期内继续使用,待复审到期后,统一核发新版证书。


免责声明:

本公众号部分转载的文章、图文、视频来自网络,其版权和文责属原作者所有,若您是原作者且不希望文章被转载,请联系我们处理(电话:4963256)




微信公众号:TTMKWXT
责任编辑:李立峰 | 编辑:常新矿