《煤矿冲击地压防治监管监察指导手册(试行)》印发,附全文!
2020-03-23
正文
▼
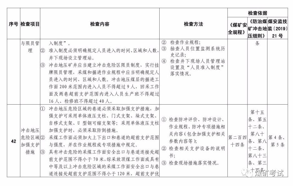
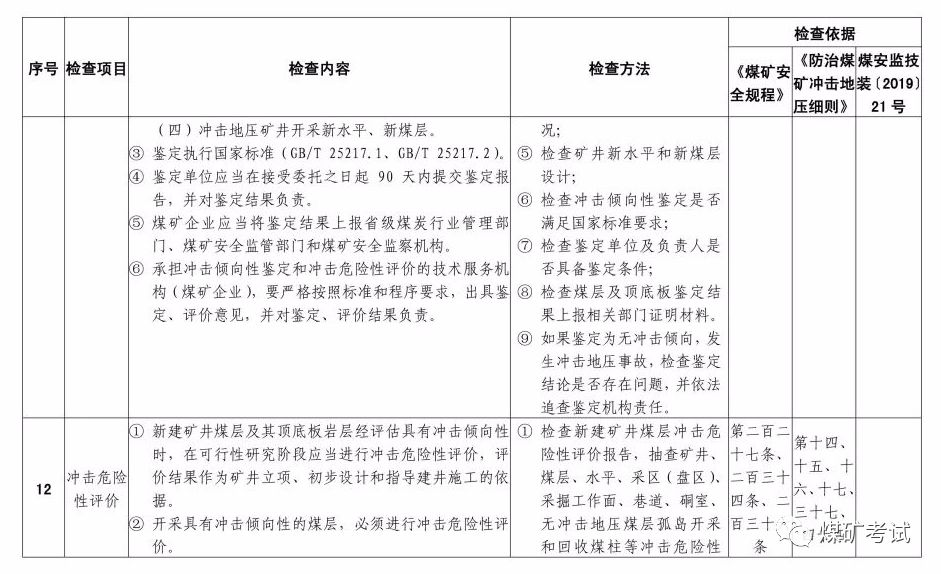
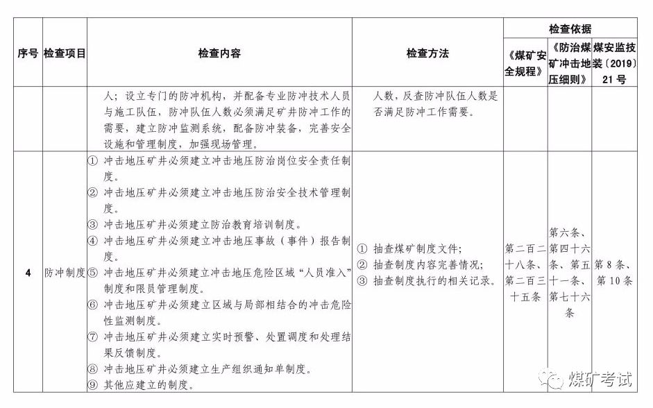
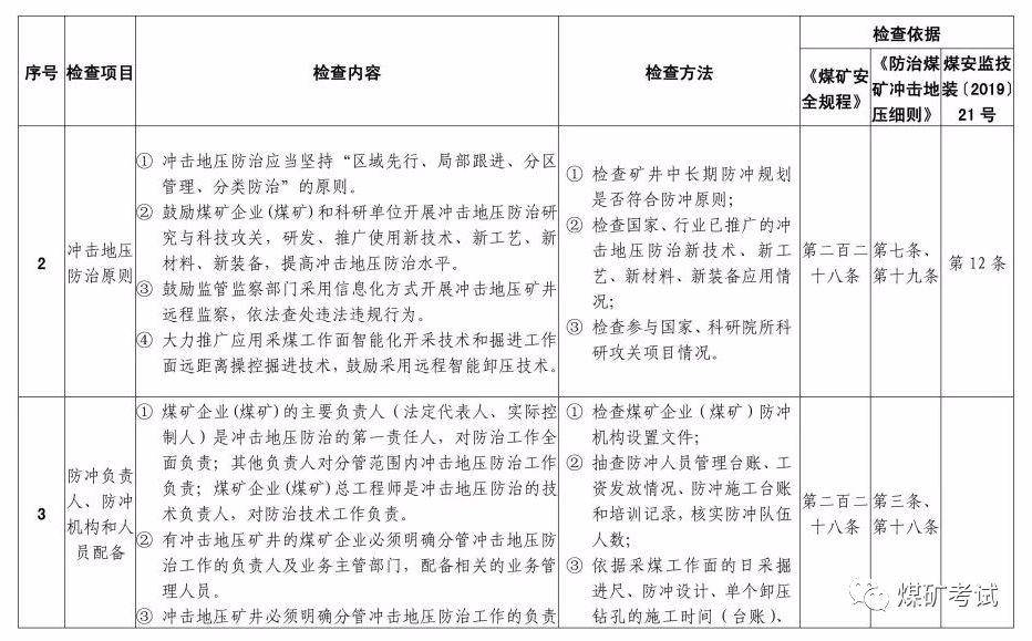
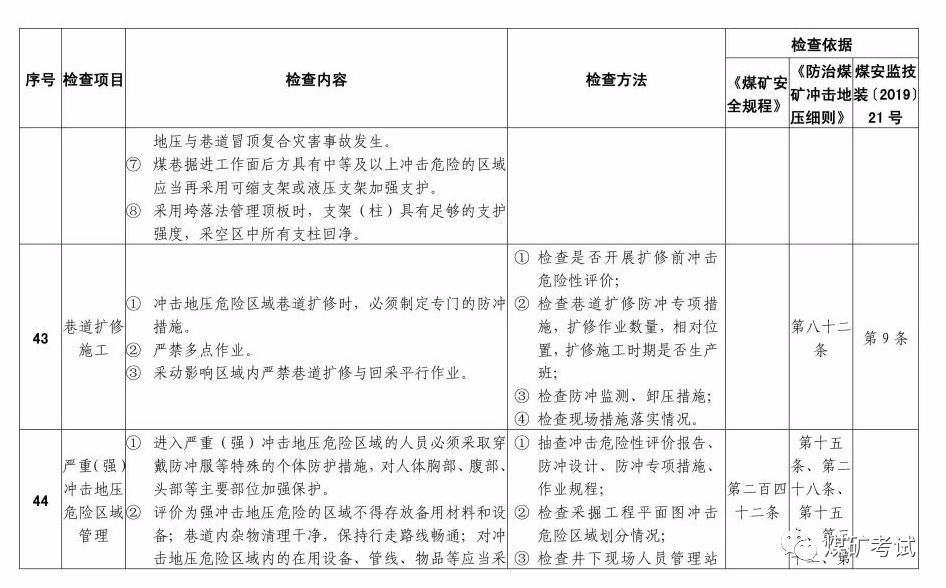
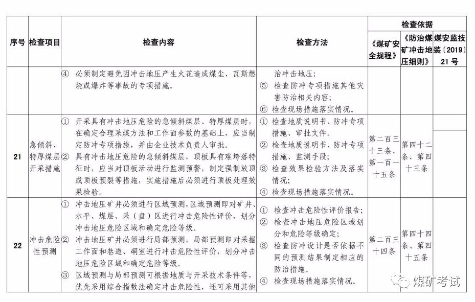
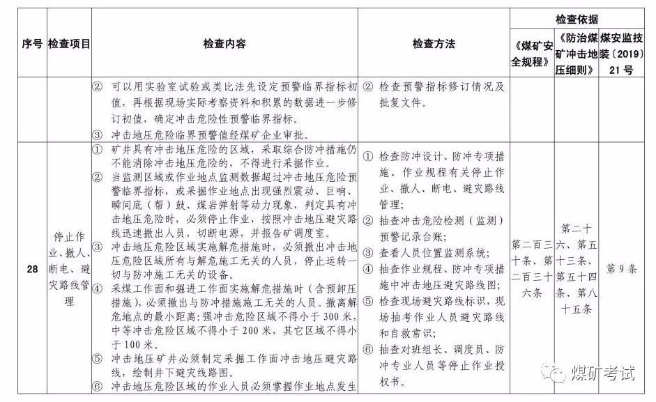
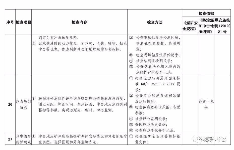
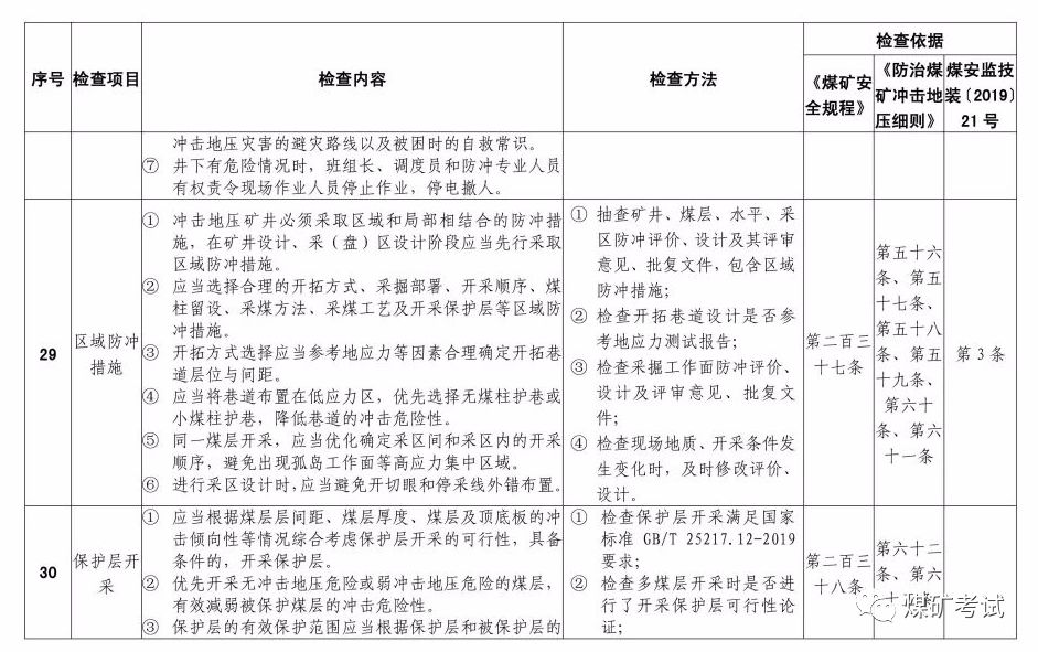
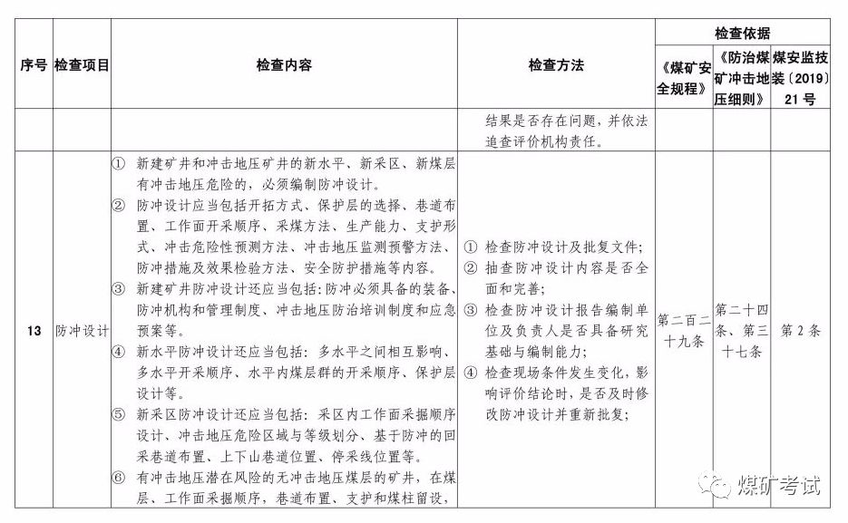
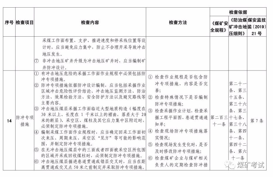
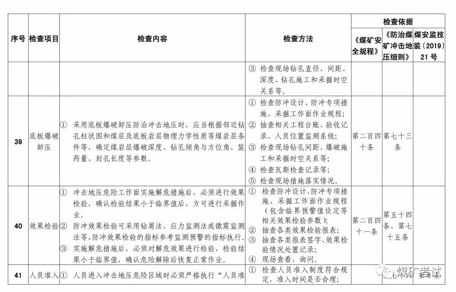
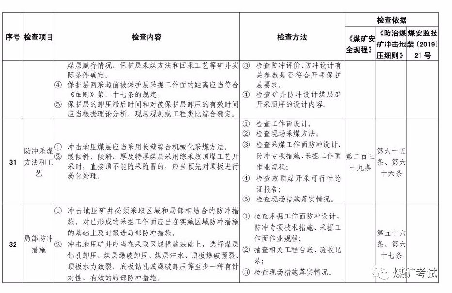
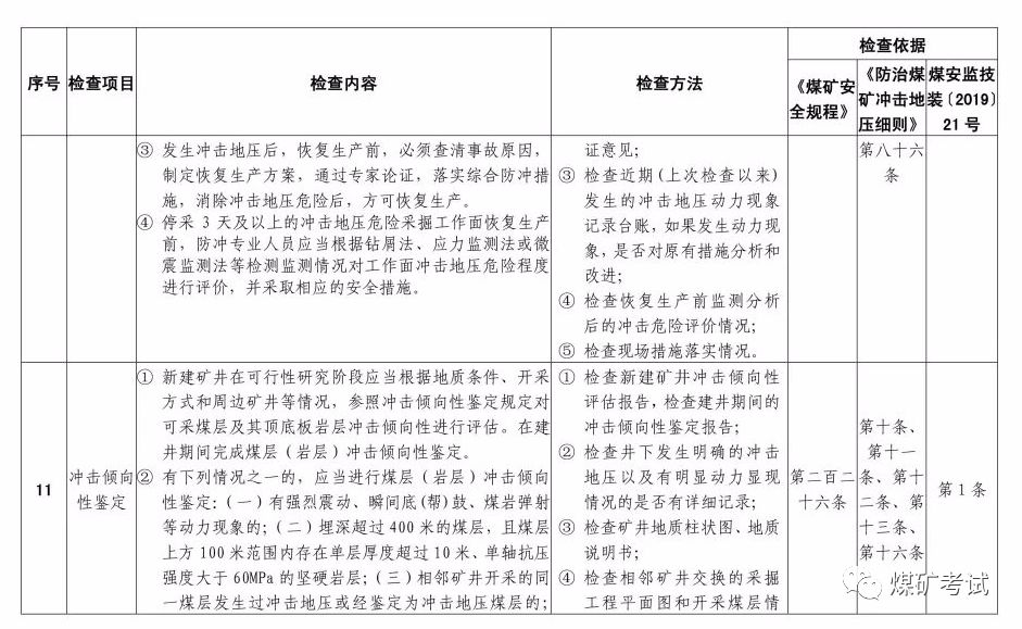
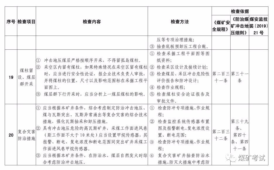
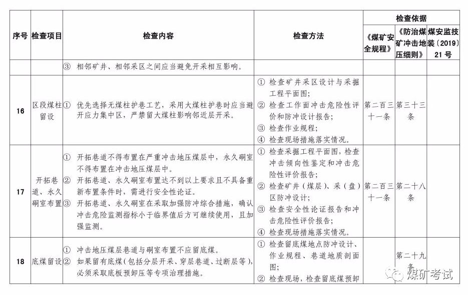
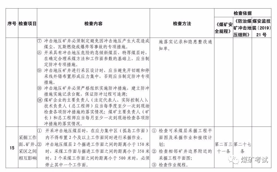
国家煤矿安监局关于印发 《煤矿冲击地压防治监管监察指导手册 (试行)》的通知 各产煤省、自治区、直辖市及新疆生产建设兵团煤矿安全监管部门、煤炭行业管理部门,各省级煤矿安全监察局,司法部直属煤矿管理局,有关中央企业: 为进一步加强和规范煤矿冲击地压防治监管监察工作,全面推进煤矿企业严格落实冲击地压防治有关规定,有效防范冲击地压事故,国家煤矿安监局组织制定了《煤矿冲击地压防治监管监察指导手册(试行)》,现予印发。 请各单位认真抓好学习宣贯工作,并在实施过程中注重总结经验,发现问题及时提出意见建议。 国家煤矿安监局 2020年3月13日 附件:煤矿冲击地压防治监管监察指导手册(试行)←(点击文末阅读原文可下载)
▍来源:国家煤监局网
免责声明:
本公众号部分转载的文章、图文、视频来自网络,其版权和文责属原作者所有,若您是原作者且不希望文章被转载,请联系我们处理(电话:4963256)
微信公众号:TTMKWXT
责任编辑:李立峰 | 编辑:常新矿
【淮矿重评】答好“三问” 筑牢安全屏障
2025-03-21
“不安全行为”清单合集
2025-03-21
学习语丨以优良作风凝心聚力、干事创业
2025-03-21
习近平:坚持和落实“两个毫不动摇”
2025-03-17
工人从0.6米高处坠亡,再次刷新记录!
2025-03-15
梁言顺在全省传达学习全国两会精神大会上强调 高质量完成“十四五”规划目标任务 为全国发展大局贡献更多安徽力量 王清宪唐良智出席
2025-03-15
全面回顾党领导闽西人民革命奋斗的历史
2025-03-15
学习语丨把中央八项规定作为铁规矩、硬杠杠
2025-03-15
童亭矿安全办公会要求:紧盯重点 抓好落实 以高标准迎接一季度体系检查
2025-03-12
以全面从严治党推动“深改巨轮”行稳致远
2025-03-11