“双碳”目标下,现代煤化工产业减碳的思路
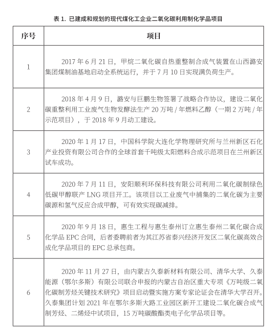
现代煤化工是以煤炭为主要原料、以生产清洁能源和化工产品为主要目标的现代化煤炭加工转化产业。基于我国油气匮乏、煤炭相对丰富的资源禀赋特点,现代煤化工产业依靠技术革新,实现石油和天然气资源的补充和部分替代,是国家能源生产和消费革命的重要内容。 近年来,我国现代煤化工产业稳步发展,煤制油、煤制烯烃及其衍生物、煤制天然气、煤制二甲醚、煤制乙二醇等一批煤基化学品和燃料的示范项目陆续建设和投产。据统计,截至“十三五”末,我国已建成8套煤制油、4套煤制天然气、32套煤(甲醇)制烯烃、24套煤制乙二醇示范及产业化推广项目。其中,煤制油、煤制天然气、煤(甲醇)制烯烃、煤制乙二醇四类主要产品的产能,较2015年增幅分别达到180.88%、64.41%、99.74%和112.17%。从产能利用率来看,除煤制乙二醇为72.5%,其他均实现80%以上。2019年,全国现代煤化工行业中煤制油、煤制烯烃、煤制甲醇、煤制乙二醇、煤制天然气等产品产量分别约为746万吨、908万吨、6216万吨、316万吨、43亿立方米。 目前,我国已形成以“三西(蒙西、陕西、山西)+宁夏”为核心,以新疆、青海为补充,以东部沿海为外延的现代煤化工产业格局,内蒙古鄂尔多斯煤化工基地、宁夏宁东能源化工基地、陕西榆横煤化工基地以及新疆的准东、伊犁、吐哈、和丰等煤化工基地已初具规模。 本文主要探讨在“双碳”目标背景下,现代煤化工产业的减碳思路。 (文丨霍婧) 面对“双碳”目标,产业高碳、集排特性是把“双刃剑” 现代煤化工产业具有高碳属性。利用煤化工生产替代石油化工生产的化工产品,需要对氢/碳原子比进行调整。煤炭的氢/碳原子比为0.2—1.0,而石油的氢/碳原子比为1.6—2.0,因此,在煤气化制甲醇和烯烃、煤液化以及煤间接液化过程中都会有大量的碳以二氧化碳的形式产生。根据碳元素转化率不同,吨产品产生的二氧化碳不尽相同,比如煤直接液化约5.8吨,煤间接液化约6.1吨,煤制天然气约4.8吨,煤制烯烃约9吨,煤制乙二醇约6.8吨。数据显示,截至2019年底,我国现代煤化工产业的原料煤转化量约1.55亿吨标煤,约占煤炭消费量的5.6%。出于自身结构及反应过程,消费1吨煤将排放2—3吨以上二氧化碳,从原理上来讲,这个排放不可避免,未来数亿吨的二氧化碳排放问题将成为产业持续发展最大的约束之一。 “双碳”目标对现代煤化工产业提出极大挑战。扎实做好碳达峰、碳中和各项工作,将成为未来一段时期的重要任务。在这一愿景的实现过程中,能源领域将迎来一次根本性调整,现代煤化工产业如何加快减碳、如何实现低碳转型已成当务之急。 现代煤化工产业碳排放具有浓度高、排放集中优势。形成这项优势的原因有两点。第一,煤化工生产中的二氧化碳排放主要有能源使用过程中的燃烧排放以及生产过程中的工艺排放两种。燃烧排放主要存在于加热炉、自备电厂等燃料气、煤燃烧排放过程,排放浓度较低,生产过程中的工艺排放主要来自气净化环节,排放浓度较高,二氧化碳的体积能够达到65%—95%。第二,二氧化碳的排放量分布比较集中,并且单个排放源的排放量比较大。大型煤化工装置的二氧化碳排放量达到百万吨以上,而生产过程排放的二氧化碳量所占比例在55%以上,排放源比较集中,这就使得工业生产过程中排放的二氧化碳能够得到富集。因此,对二氧化碳进行提纯投入会相对较少,操作会相对简单。 部分企业虽已纳入重点碳排放单位名单,但其生产过程碳排放并未纳入。2020年,生态环境部印发《纳入2019—2020年全国碳排放权交易配额管理的重点排放单位名单》,其中大唐克旗煤制气、神华宁煤、伊泰化工、宝丰能源等多家煤化工企业均被纳入,然而,文件规定的配额管理仅针对煤化工企业自备电厂发电排放环节,而相比之下,现代煤化工生产过程的碳排放更甚,但生产过程碳排放却暂未参与全国碳市场。 产业虽正逐步探索减碳技术工艺,但尚远不能满足日益增长的碳减排需求 在二氧化碳捕集、利用与封存(CCUS)方面,现代煤化工产业积累了宝贵的经验。2010年,神华集团煤制油化工公司鄂尔多斯煤制油分公司10万吨/年CCS示范项目的液化与净化装置打通全流程,成为国内第一个CCS工业化示范项目,取得了CCS的重大创新,不仅首次实现煤制油高浓度CCS全流程集成工业化系统的示范,还首次将压裂增注引入二氧化碳咸水层封存,实现了二氧化碳在深部岩层中的封存,减少了二氧化碳的排放。 在资源化利用制化学品方面,现代煤化工产业也已着手布局。近年来,我国现代煤化工企业和科研机构在二氧化碳制甲醇、烯烃、芳烃、汽油,二氧化碳制甲酸,二氧化碳和甲烷重整制合成气、二氧化碳制可降解塑料等高价值化学品方面取得一系列研究进展,从赛迪智库整理的已建成和规划的现代煤化工企业二氧化碳利用制化学品项目(见表1)来看,现代煤化工产业已开展了若干二氧化碳资源化利用项目来实现减碳。 工艺革应该是减少二氧化碳排放的最根本手段,也是“双碳”目标下最有效的碳减排途径。在此方面,现代煤化工行业已开展了初步尝试。2020年,宝丰能源率先开启新能源产业与现代煤化工产业的替代式发展,依托现有循环经济产业链,投资建设国际一流的“太阳能电解制氢示范项目”。项目将太阳能“绿氢”直供化工装置生产高附加值的煤基新材料产品,降低现行通用工艺中原料煤的消耗,同时,还用于将项目所产的“绿氧”替代空分装置所产的氧气,减少燃料煤消耗。以太阳能电解水制氢项目的绿色新能源替代原料煤和燃料煤,则通过可再生能源的多维应用,破解能源应用需求和降碳减排之间的矛盾。 煤化工产业减碳应从三方面着手 首先,大力发展CCUS技术推动减排,利用煤基能源化工过程中副产二氧化碳高浓度优势,积极探索CCUS技术,超前部署高效CCS以及二氧化碳驱油等CCUS技术的前沿性研发。积极扩展二氧化碳资源化利用途径与领域,将二氧化碳作为资源加以产业化利用,推动资源化利用二氧化碳生产高附加值烯烃、甲醇等化工产品。 其次,通过现代煤化工和石油化工、可再生能源生产工艺融合减少碳排放。重点研究煤转化、油煤气耦合制燃料和大宗化学品的新路线,推动煤化工和石油化工融合发展。利用现代煤化工基地优势的可再生能源,如太阳能资源、高温核能等制取的低碳氢耦合煤化工,部分替代煤制灰氢,以大幅减少二氧化碳排放。 最后,从政策层面来讲,应尽快制定煤化工行业达峰目标及达峰行动方案,从政策层面倒逼和引导现代煤化工产业低碳转型。应加严管控,针对行业出台更详细的碳盘查、碳核算指南,适时积极参与全国碳交易市场。 (本文作者供职于中国电子信息产业发展研究院) 本文来源于《能源高质量发展》杂志
【淮矿重评】答好“三问” 筑牢安全屏障
2025-03-21
“不安全行为”清单合集
2025-03-21
学习语丨以优良作风凝心聚力、干事创业
2025-03-21
习近平:坚持和落实“两个毫不动摇”
2025-03-17
工人从0.6米高处坠亡,再次刷新记录!
2025-03-15
梁言顺在全省传达学习全国两会精神大会上强调 高质量完成“十四五”规划目标任务 为全国发展大局贡献更多安徽力量 王清宪唐良智出席
2025-03-15
全面回顾党领导闽西人民革命奋斗的历史
2025-03-15
学习语丨把中央八项规定作为铁规矩、硬杠杠
2025-03-15
童亭矿安全办公会要求:紧盯重点 抓好落实 以高标准迎接一季度体系检查
2025-03-12
以全面从严治党推动“深改巨轮”行稳致远
2025-03-11