GB30871-2022正式发布:全部强制,部分动火作业需全程录像!

2022-04-17

2022年3月,应急管理部组织修订的国家标准《危险化学品企业特殊作业安全规范》(GB 30871-2022)已正式发布,将于2022年10月1日实施。

图片

动火、进入受限空间等危险化学品企业特殊作业过程事故易发、多发,是危险化学品企业管理和部门安全监管的难点、痛点、重点。

为进一步强化对危险化学品企业特殊作业过程安全风险的管控力度,贯彻落实中办国办《关于全面加强危险化学品安全生产工作的意见》,应急管理部对2014年版《化学品生产单位特殊作业安全规范》(GB 30871)进行了修订。

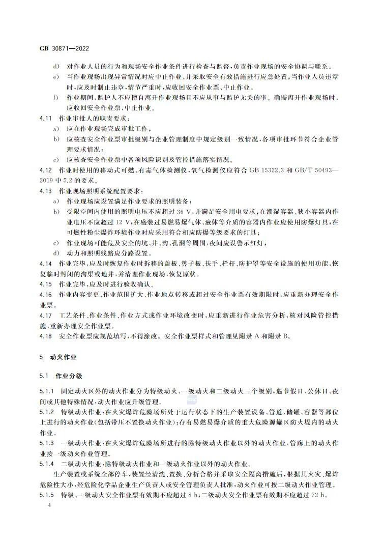
此次修订主要是突出动火、进入受限空间作业等安全风险大的重点环节,明确了特级动火范围,规定了特级动火需采集视频图像、进入受限空间作业需连续检测气体浓度、监护人员需经培训取证等要求,并对作业票管理进一步做了优化细化。

特别规定:特级动火作业应采集全过程作业影像,且作业现场使用的摄录设备应为防爆型。

图片

同时,根据《强制性国家标准管理办法》要求,修订后的技术要求由原来的部分条款强制调整为全部强制,适用范围调整为生产、经营(带储存)危险化学品的企业和化工及医药企业,进一步明确了上述企业在其生产区域内进行特殊作业执行标准的要求。

该标准的修订实施,将有力强化危险化学品企业安全生产主体责任、特殊作业全过程安全管理、审批人和监护人职责及应急措施落实,为有效防范化解危险化学品重大安全风险发挥支撑保障作用。

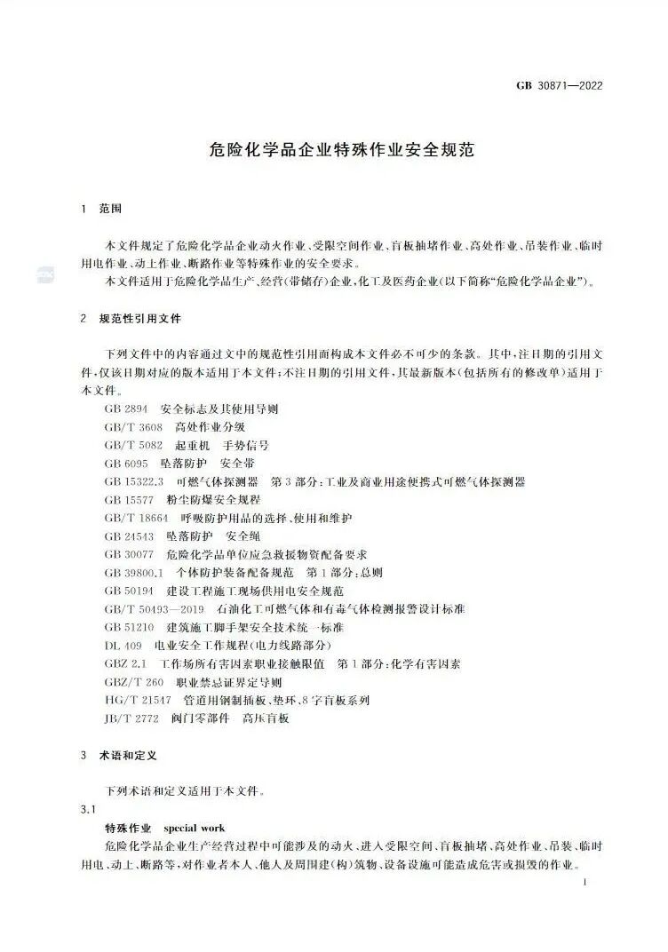
《危险化学品企业特殊作业安全规范》

全文如下

图片

图片

图片

图片

图片

图片

图片

图片

图片

图片

图片

图片

图片

图片

图片

图片

图片

图片

图片

图片

图片

图片

图片

图片

图片

图片

图片

图片

图片

图片

图片

图片

图片

图片

图片

图片

图片

图片

图片

图片

图片

图片

图片

图片

图片

图片

图片

图片

图片

图片

图片

图片

图片

图片

图片

图片

图片

图片

图片

图片

图片

图片

图片

图片

图片

图片

图片

图片

图片

图片

图片

图片

图片

图片

图片

图片

图片

图片

图片

图片

图片

图片

图片

图片

图片

图片

图片

图片


免责声明:

本公众号部分转载的文章、图文、视频来自网络,其版权和文责属原作者所有,若您是原作者且不希望文章被转载,请联系我们处理(电话:4963256)




微信公众号:TTMKWXT
责任编辑:李立峰 | 编辑:常新矿